HOME   LIST
‹–   –›

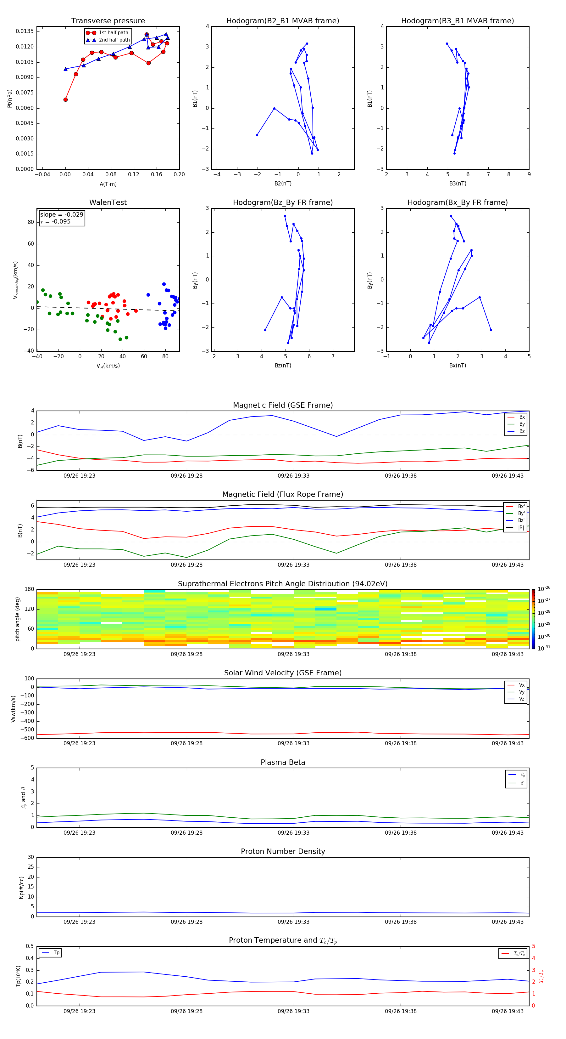
Flux Rope in 1998

Flux Rope Event 1998-09-26 19:21 ~ 1998-09-26 19:44 (24 minutes)


plot