HOME   LIST
‹–   –›

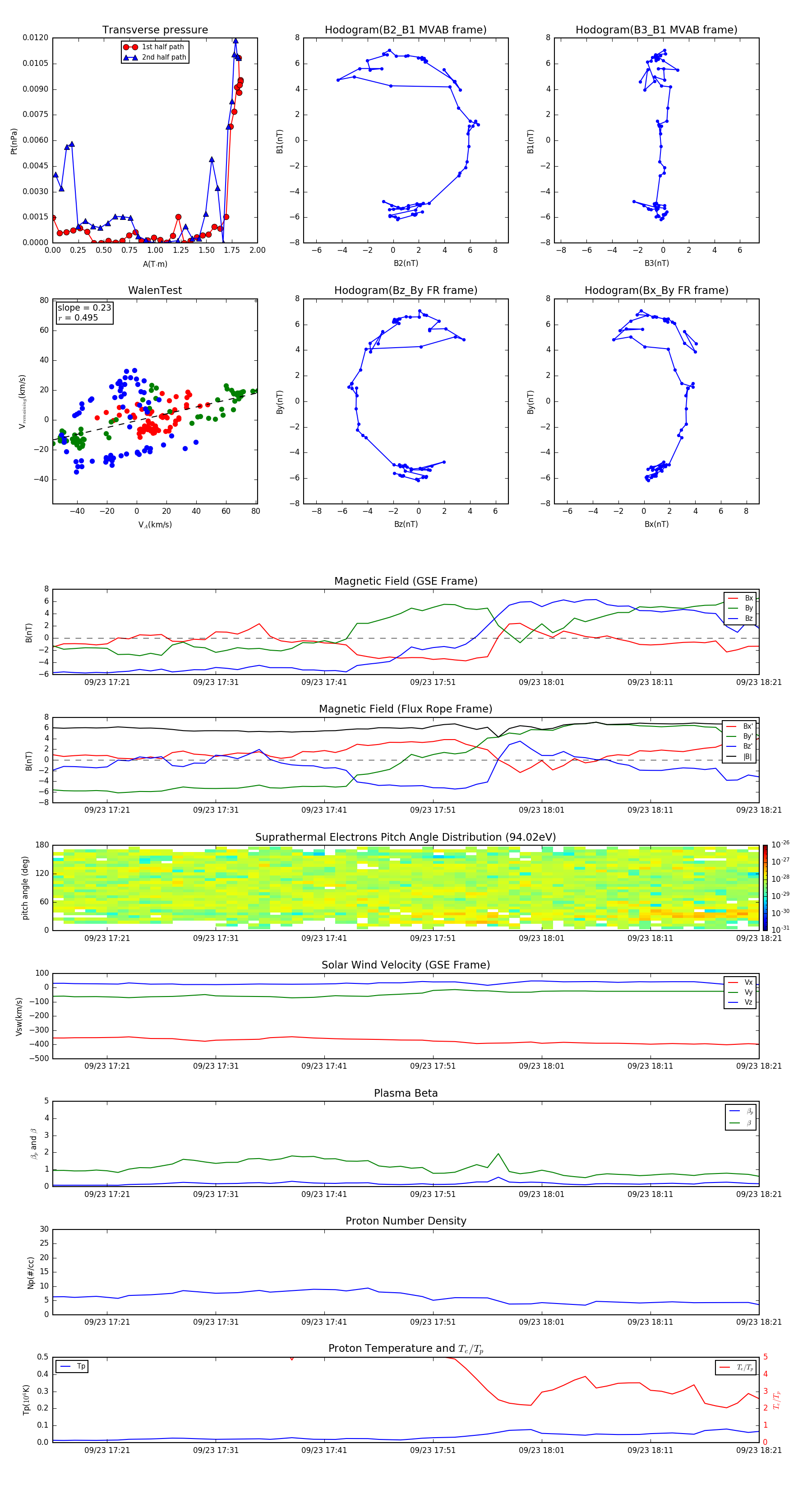
Flux Rope in 1998

Flux Rope Event 1998-09-23 17:16 ~ 1998-09-23 18:21 (66 minutes)


plot