HOME   LIST
‹–   –›

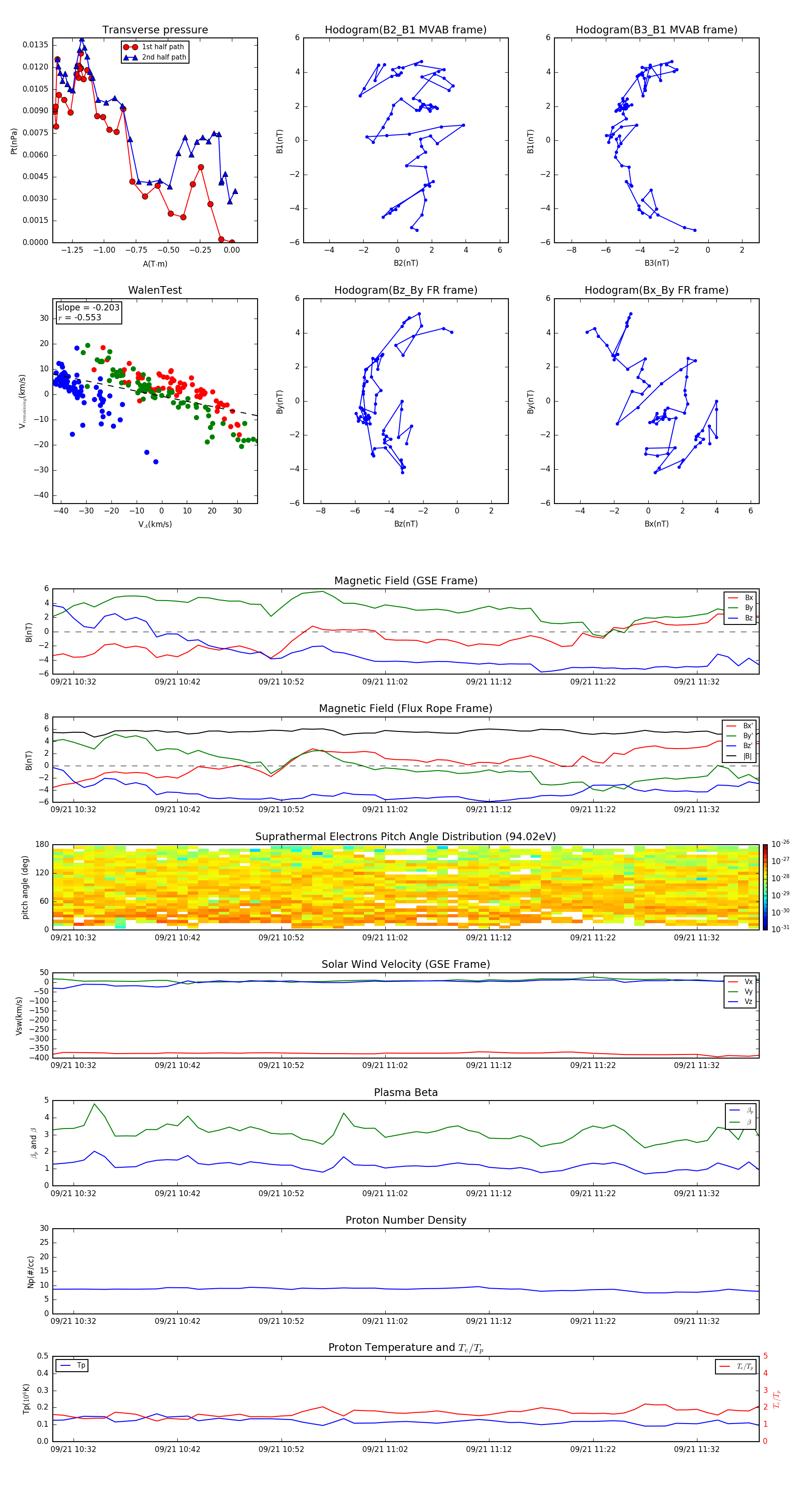
Flux Rope in 1998

Flux Rope Event 1998-09-21 10:30 ~ 1998-09-21 11:38 (69 minutes)


plot