HOME   LIST
‹–   –›

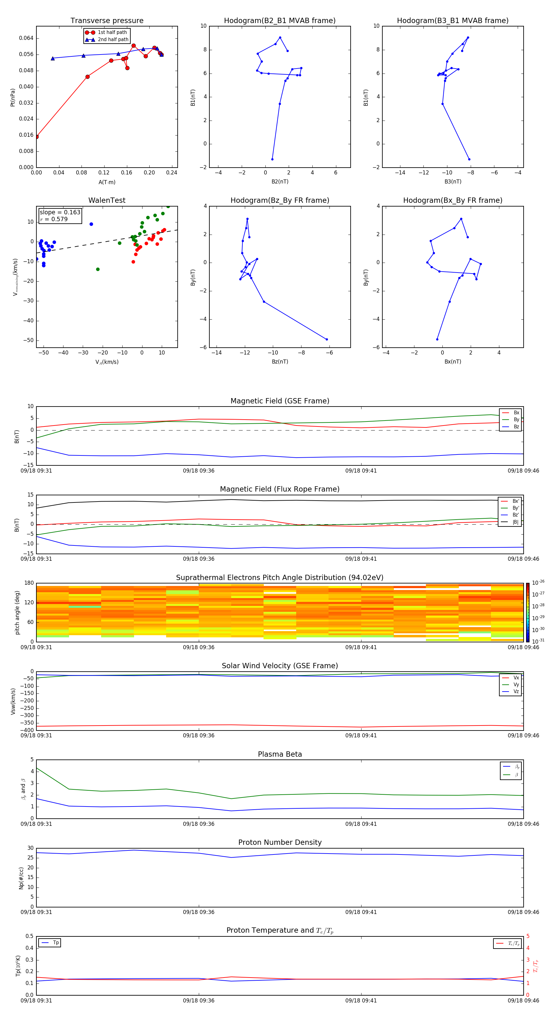
Flux Rope in 1998

Flux Rope Event 1998-09-18 09:31 ~ 1998-09-18 09:46 (16 minutes)


plot