HOME   LIST
‹–   –›

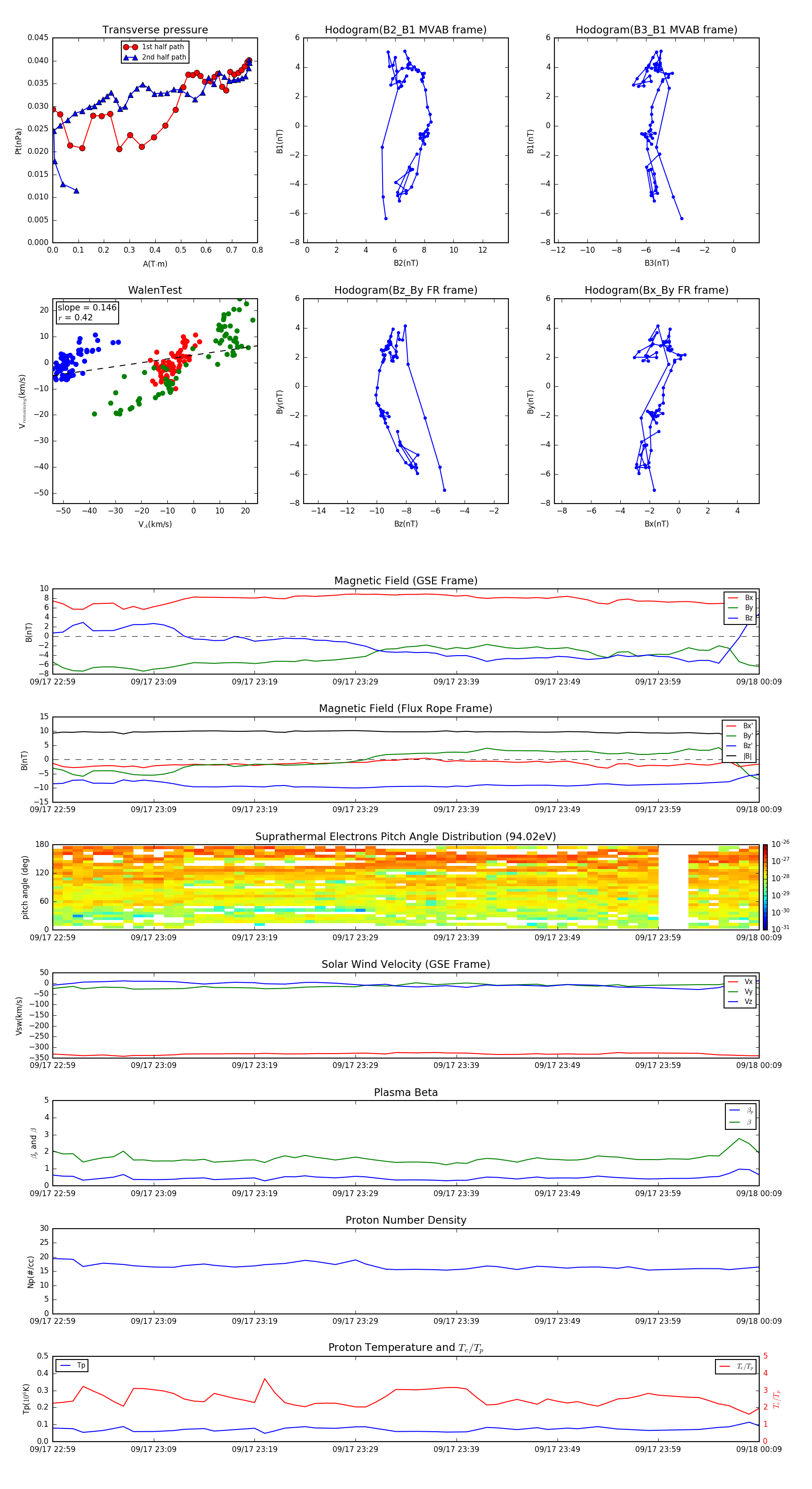
Flux Rope in 1998

Flux Rope Event 1998-09-17 22:59 ~ 1998-09-18 00:09 (71 minutes)


plot