HOME   LIST
‹–   –›

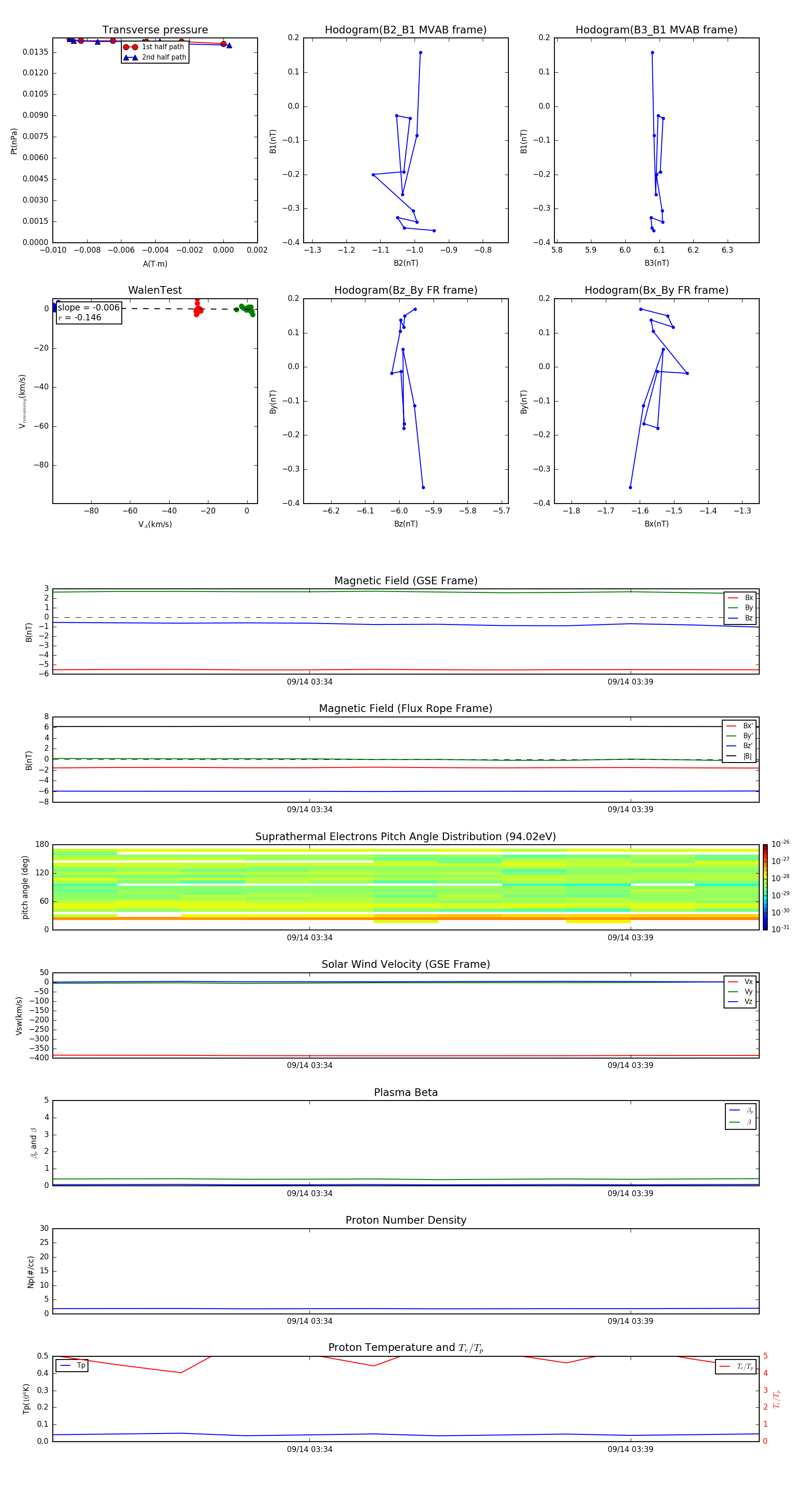
Flux Rope in 1998

Flux Rope Event 1998-09-14 03:30 ~ 1998-09-14 03:41 (12 minutes)


plot