HOME   LIST
‹–   –›

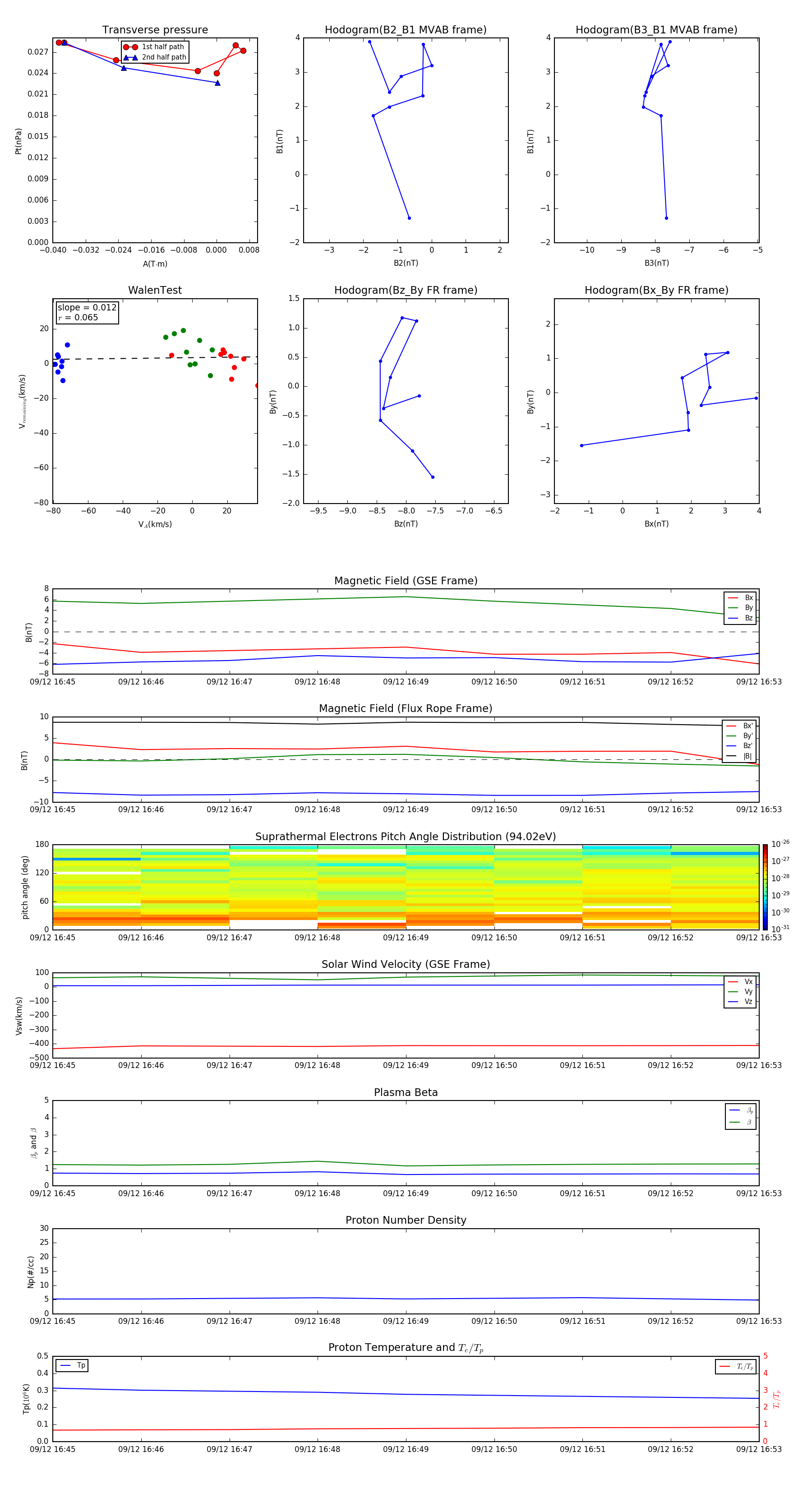
Flux Rope in 1998

Flux Rope Event 1998-09-12 16:45 ~ 1998-09-12 16:53 (9 minutes)


plot