HOME   LIST
‹–   –›

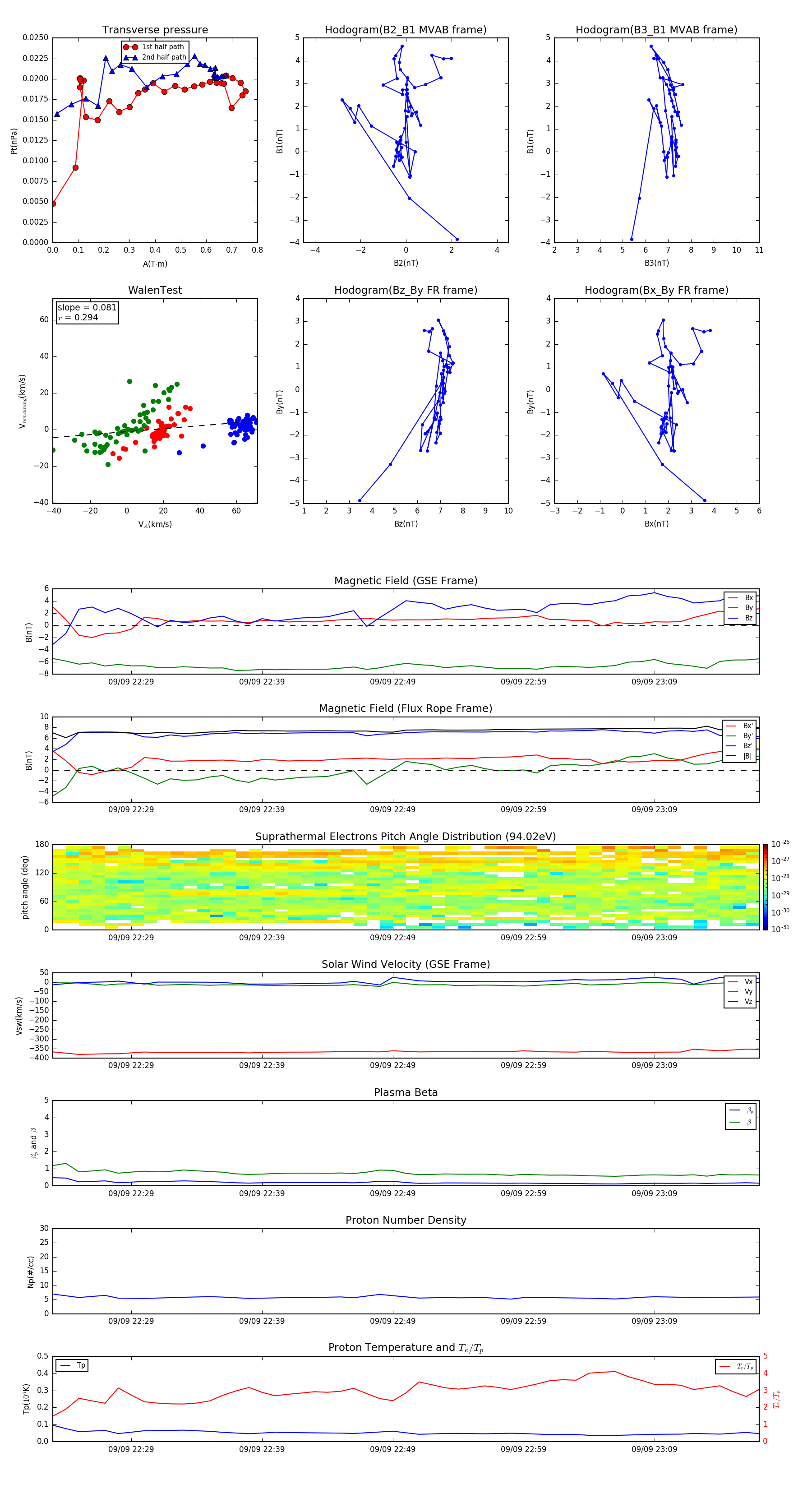
Flux Rope in 1998

Flux Rope Event 1998-09-09 22:23 ~ 1998-09-09 23:17 (55 minutes)


plot