HOME   LIST
‹–   –›

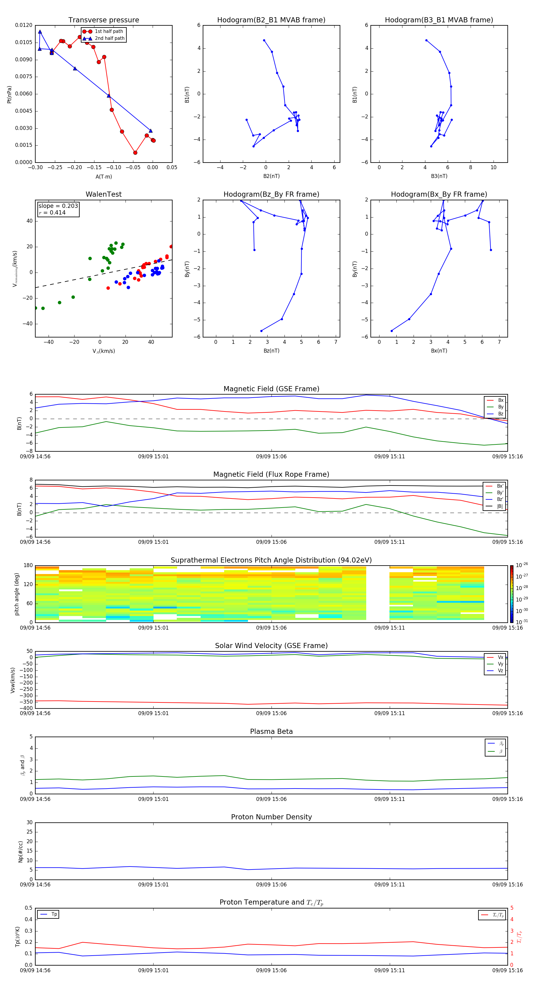
Flux Rope in 1998

Flux Rope Event 1998-09-09 14:56 ~ 1998-09-09 15:16 (21 minutes)


plot