HOME   LIST
‹–   –›

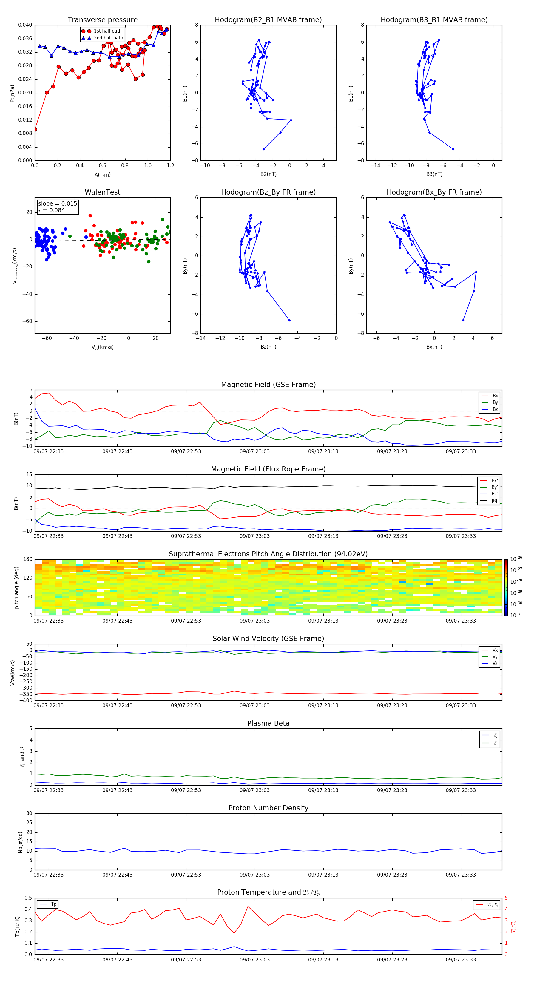
Flux Rope in 1998

Flux Rope Event 1998-09-07 22:31 ~ 1998-09-07 23:39 (69 minutes)


plot