HOME   LIST
‹–   –›

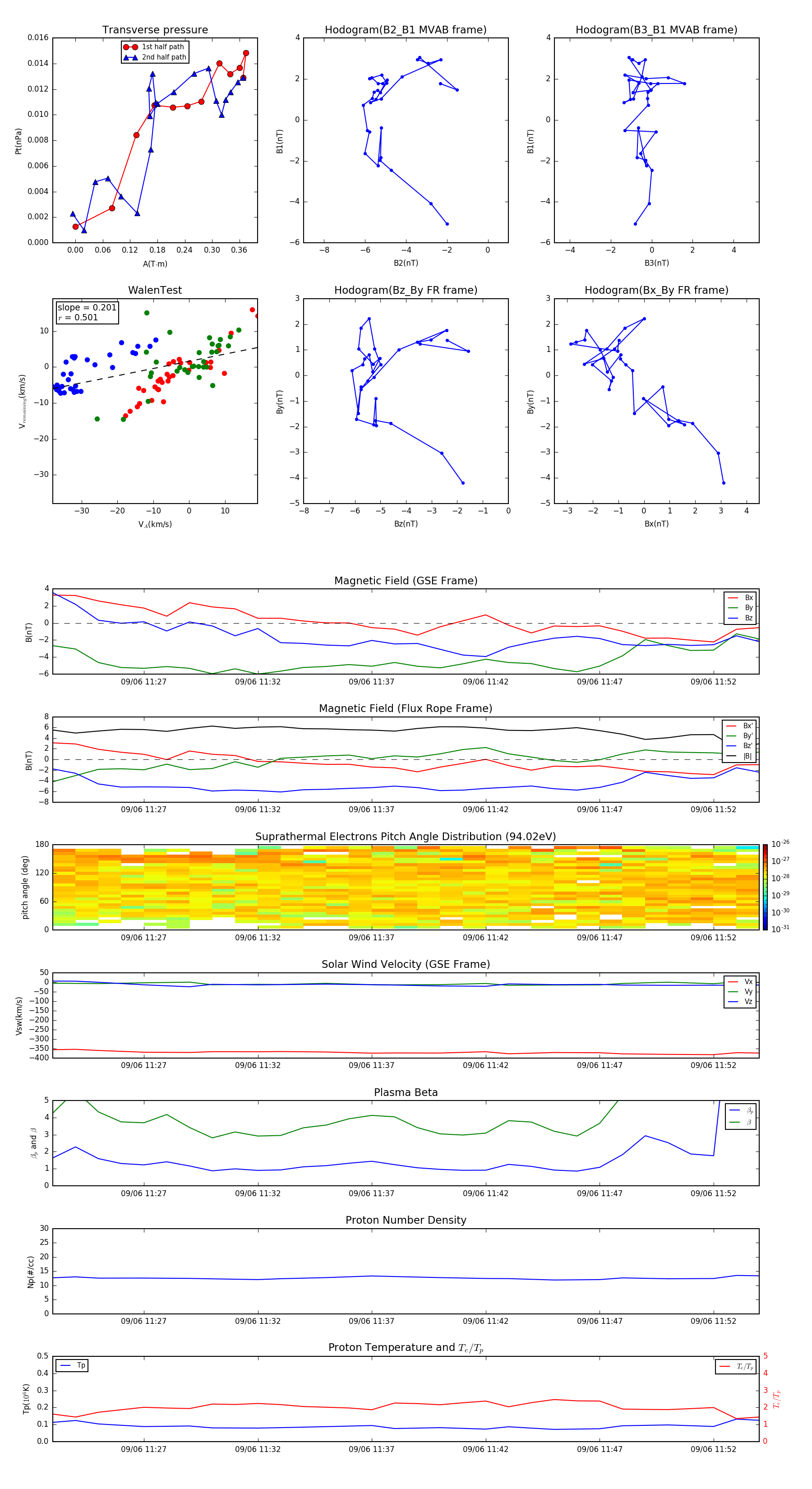
Flux Rope in 1998

Flux Rope Event 1998-09-06 11:23 ~ 1998-09-06 11:54 (32 minutes)


plot