HOME   LIST
‹–   –›

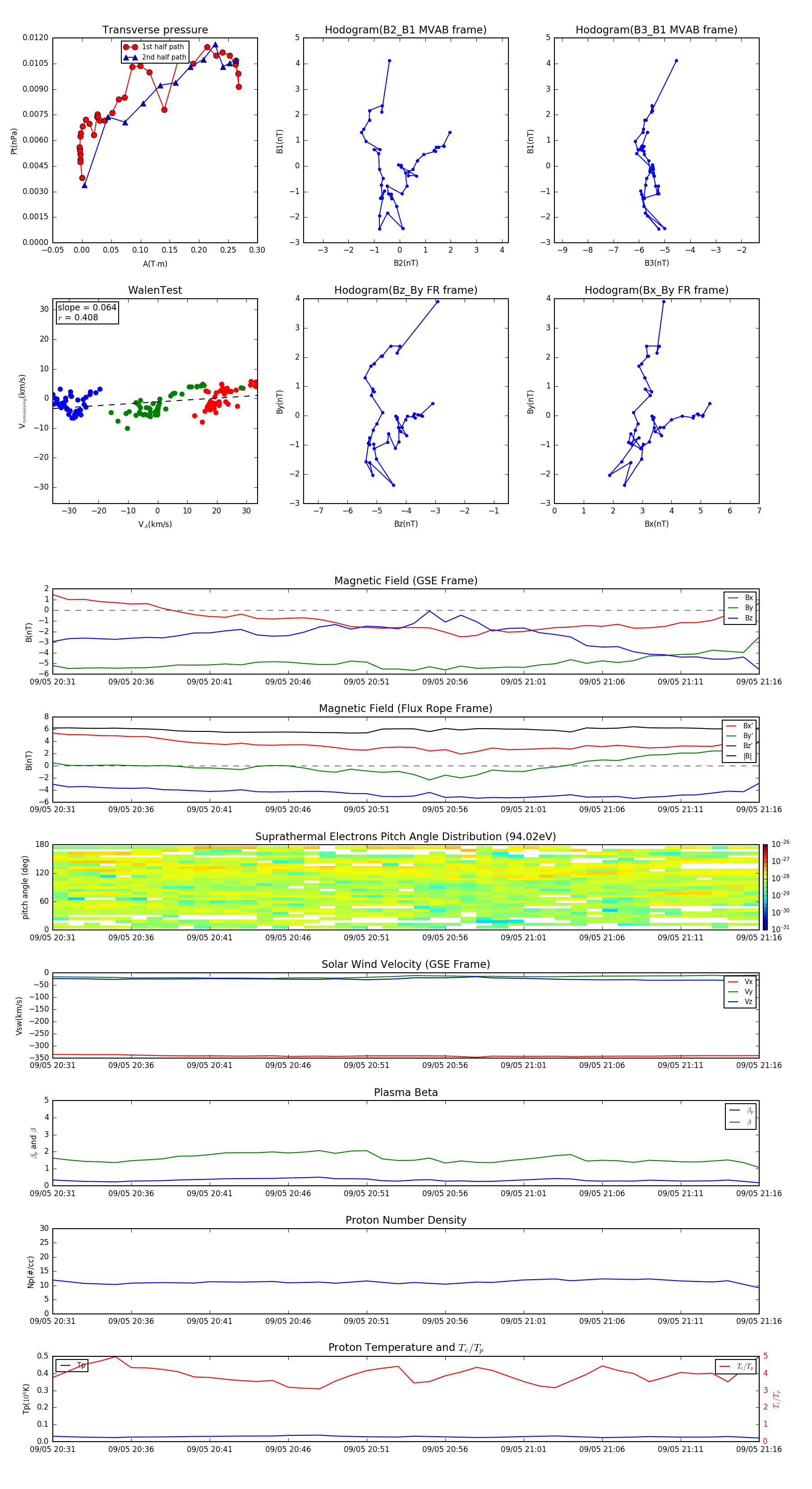
Flux Rope in 1998

Flux Rope Event 1998-09-05 20:31 ~ 1998-09-05 21:16 (46 minutes)


plot