HOME   LIST
‹–   –›

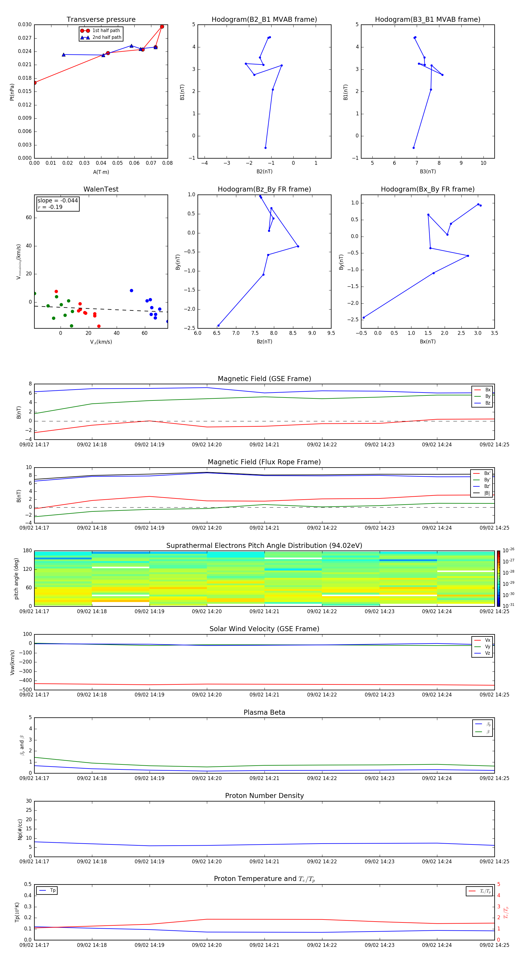
Flux Rope in 1998

Flux Rope Event 1998-09-02 14:17 ~ 1998-09-02 14:25 (9 minutes)


plot