HOME   LIST
‹–   –›

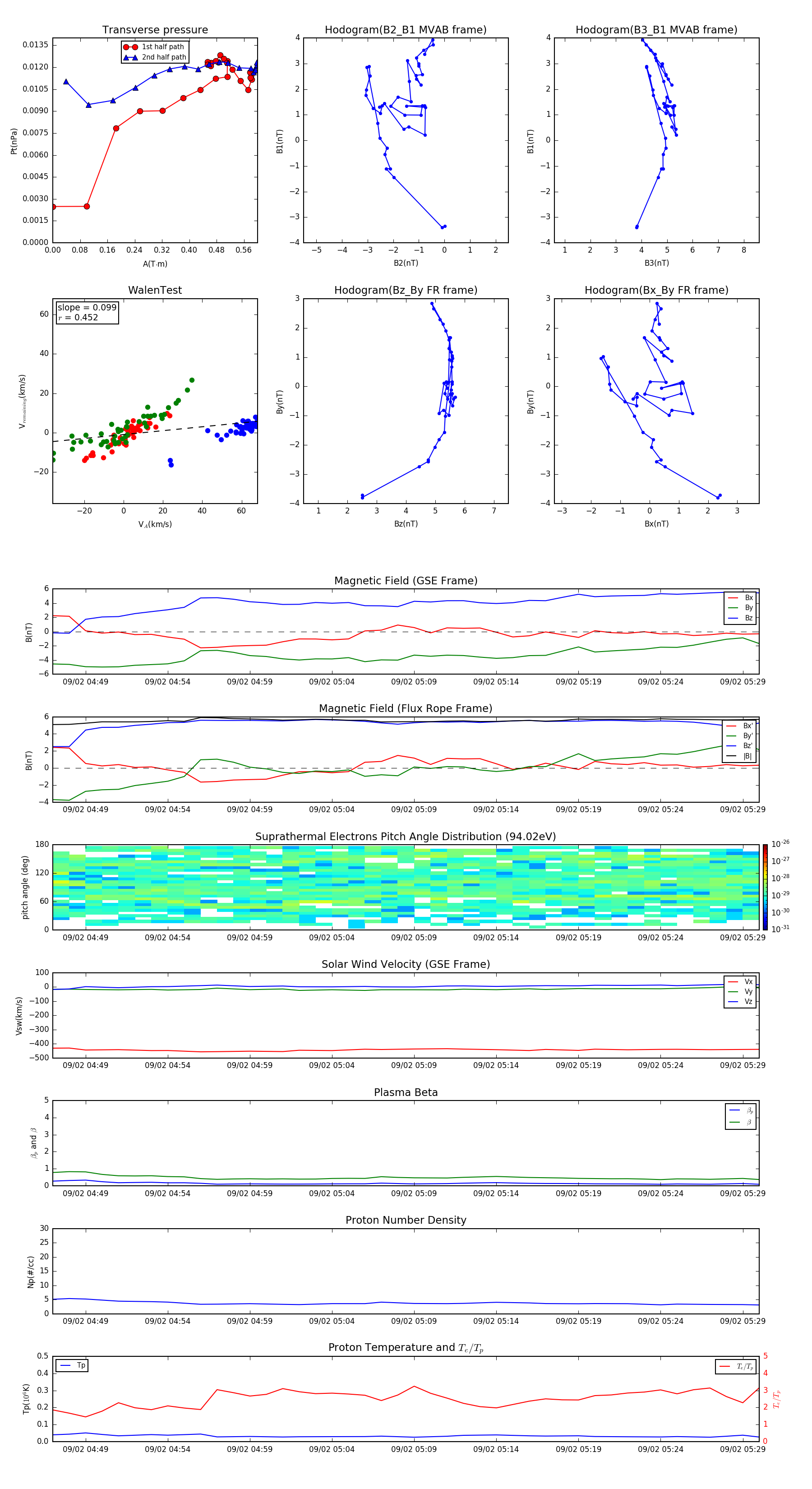
Flux Rope in 1998

Flux Rope Event 1998-09-02 04:47 ~ 1998-09-02 05:30 (44 minutes)


plot