HOME   LIST
‹–   –›

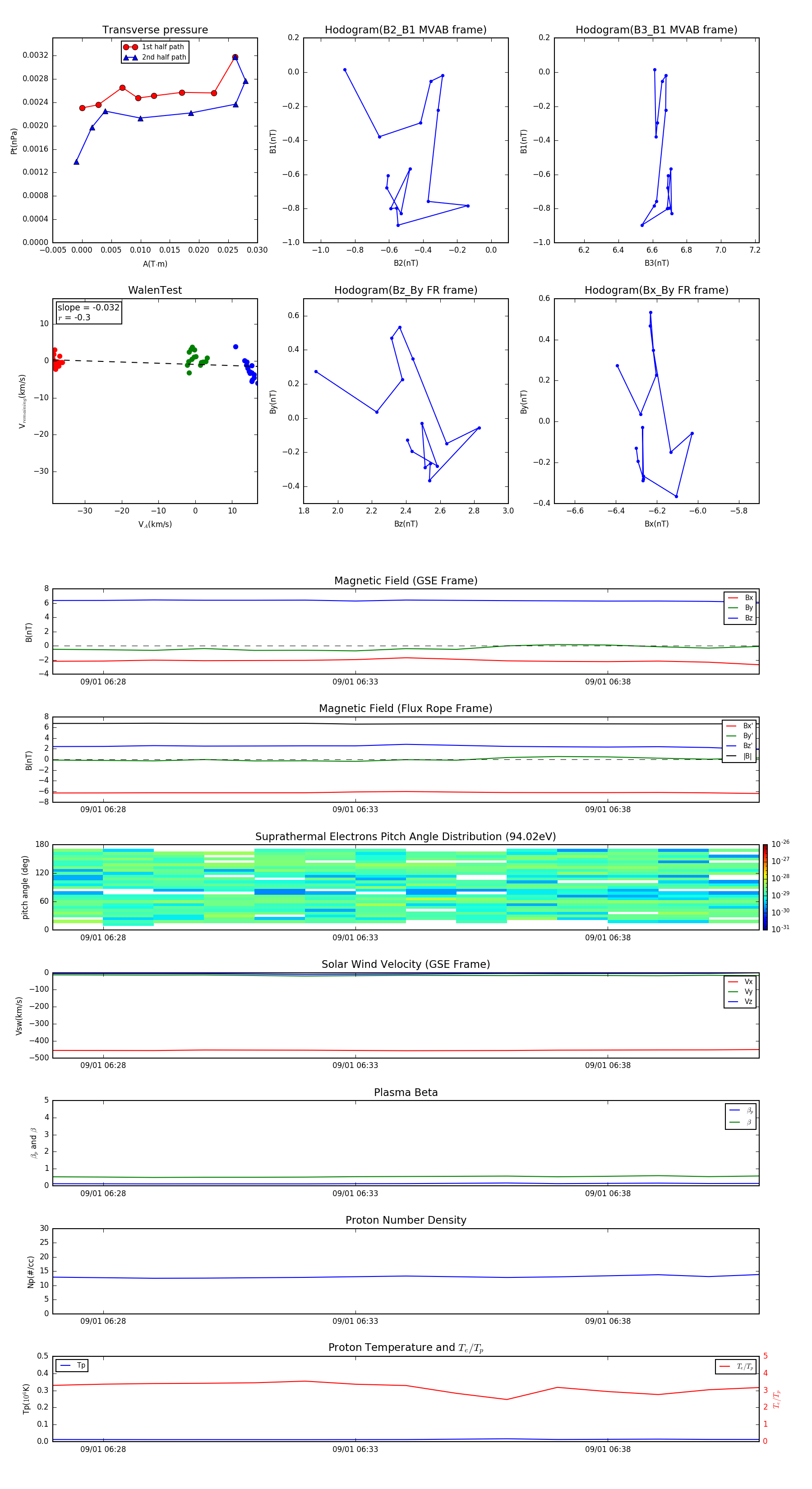
Flux Rope in 1998

Flux Rope Event 1998-09-01 06:27 ~ 1998-09-01 06:41 (15 minutes)


plot