HOME   LIST
‹–   –›

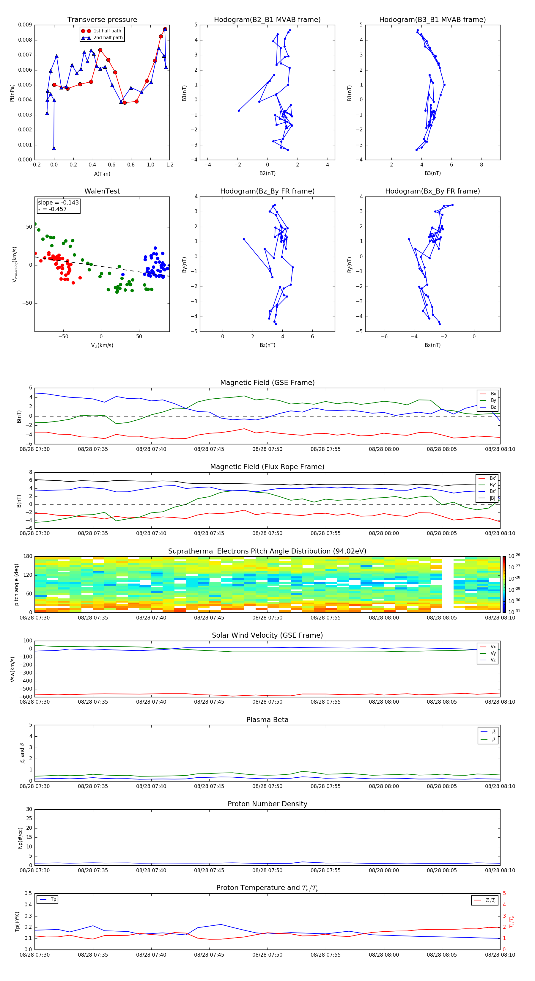
Flux Rope in 1998

Flux Rope Event 1998-08-28 07:30 ~ 1998-08-28 08:10 (41 minutes)


plot