HOME   LIST
‹–   –›

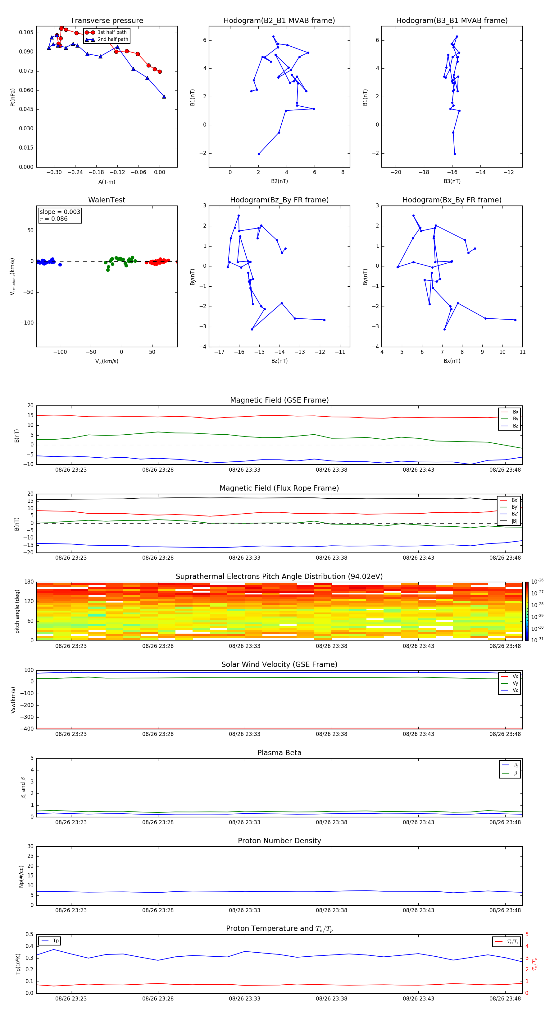
Flux Rope in 1998

Flux Rope Event 1998-08-26 23:21 ~ 1998-08-26 23:49 (29 minutes)


plot