HOME   LIST
‹–   –›

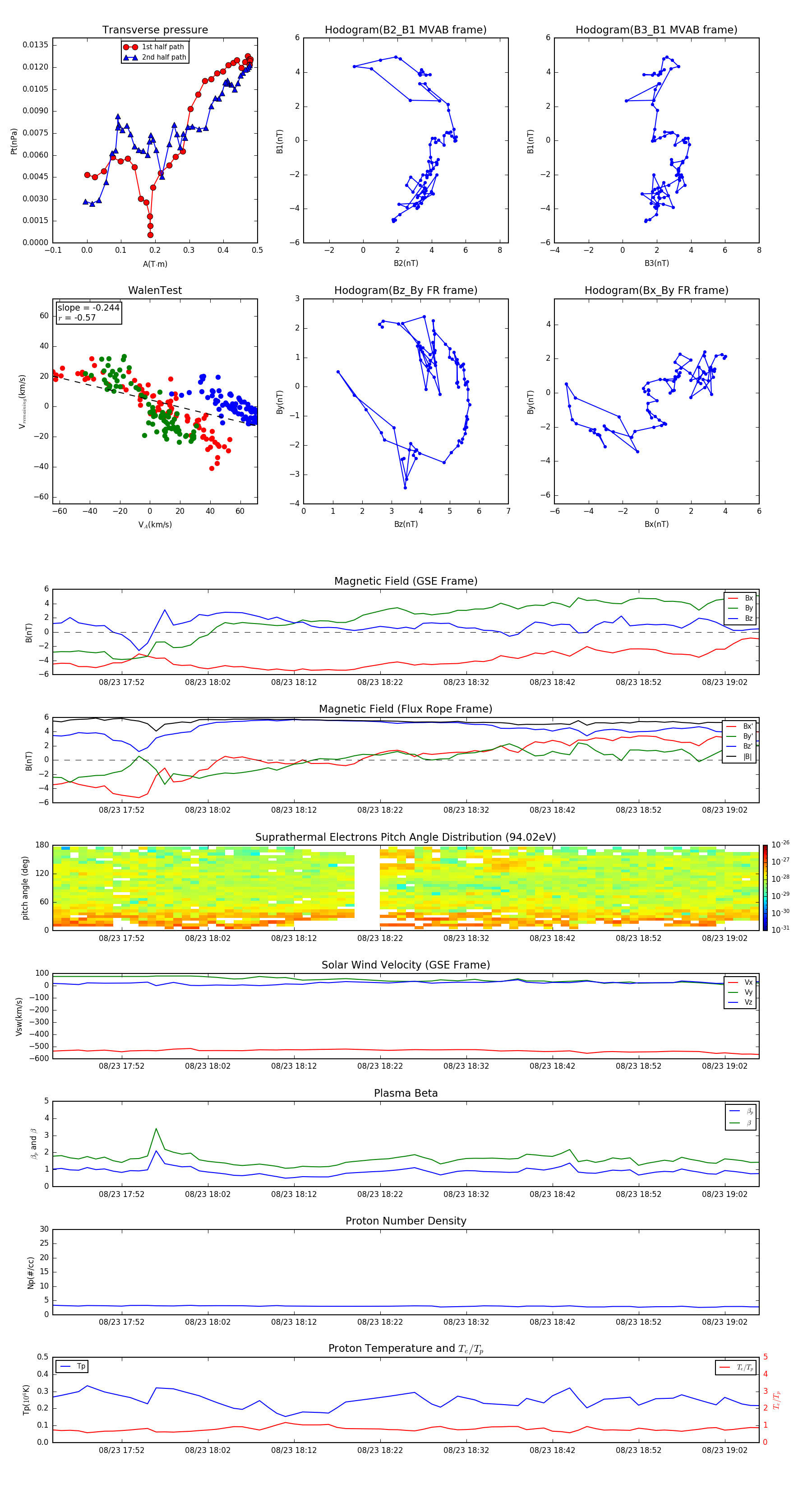
Flux Rope in 1998

Flux Rope Event 1998-08-23 17:44 ~ 1998-08-23 19:06 (83 minutes)


plot