HOME   LIST
‹–   –›

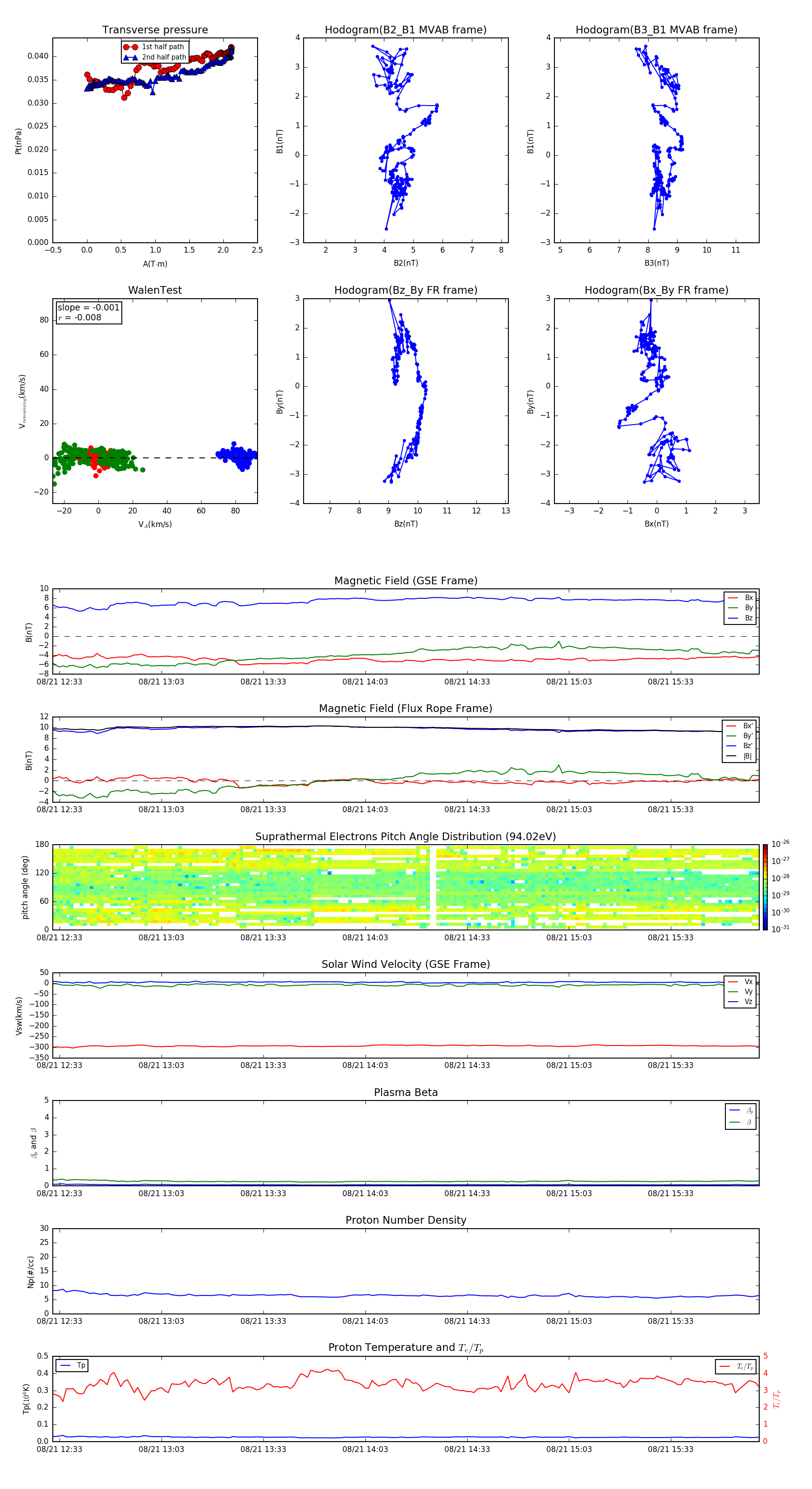
Flux Rope in 1998

Flux Rope Event 1998-08-21 12:31 ~ 1998-08-21 15:59 (209 minutes)


plot