HOME   LIST
‹–   –›

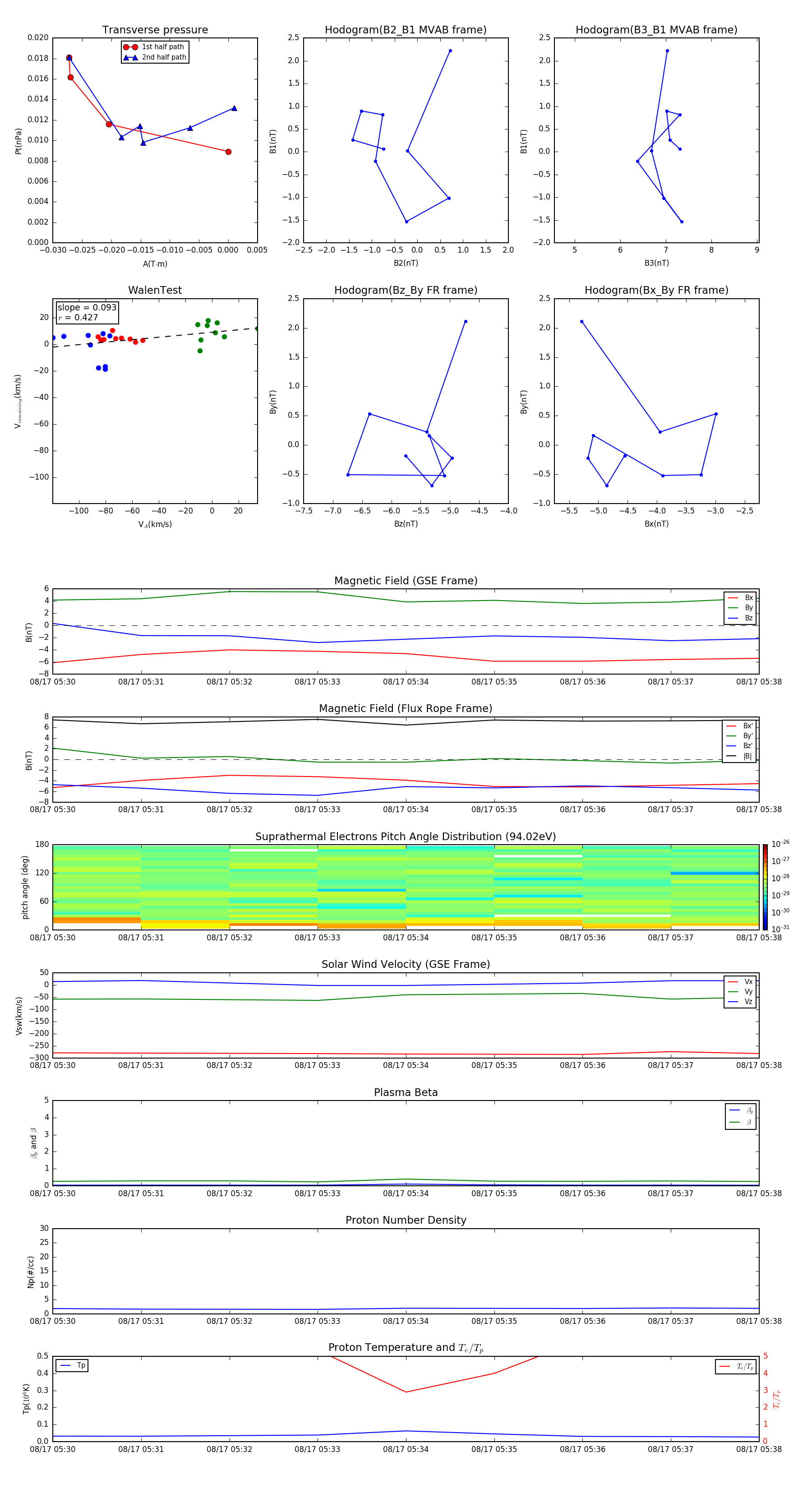
Flux Rope in 1998

Flux Rope Event 1998-08-17 05:30 ~ 1998-08-17 05:38 (9 minutes)


plot