HOME   LIST
‹–   –›

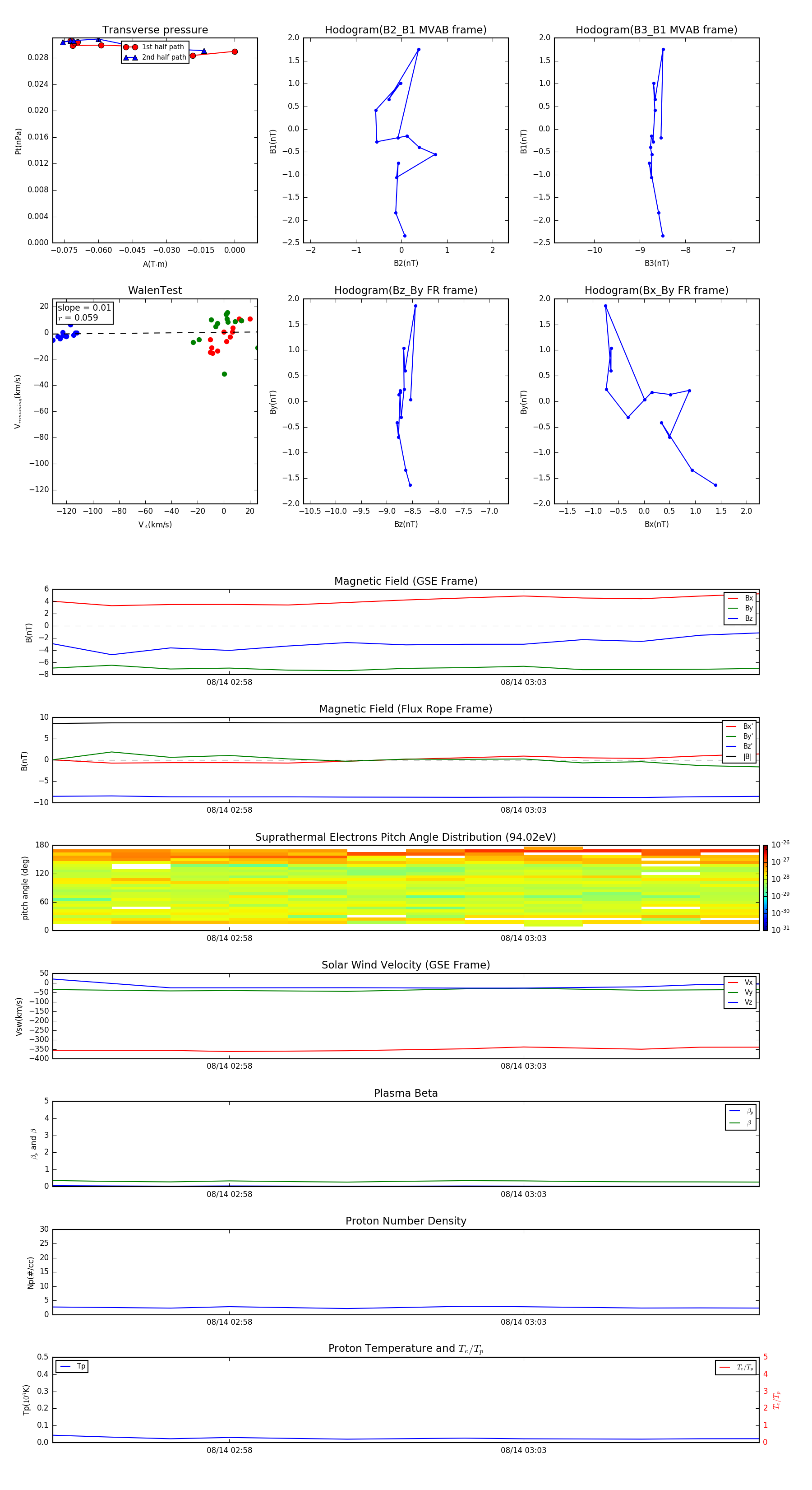
Flux Rope in 1998

Flux Rope Event 1998-08-14 02:55 ~ 1998-08-14 03:07 (13 minutes)


plot