HOME   LIST
‹–   –›

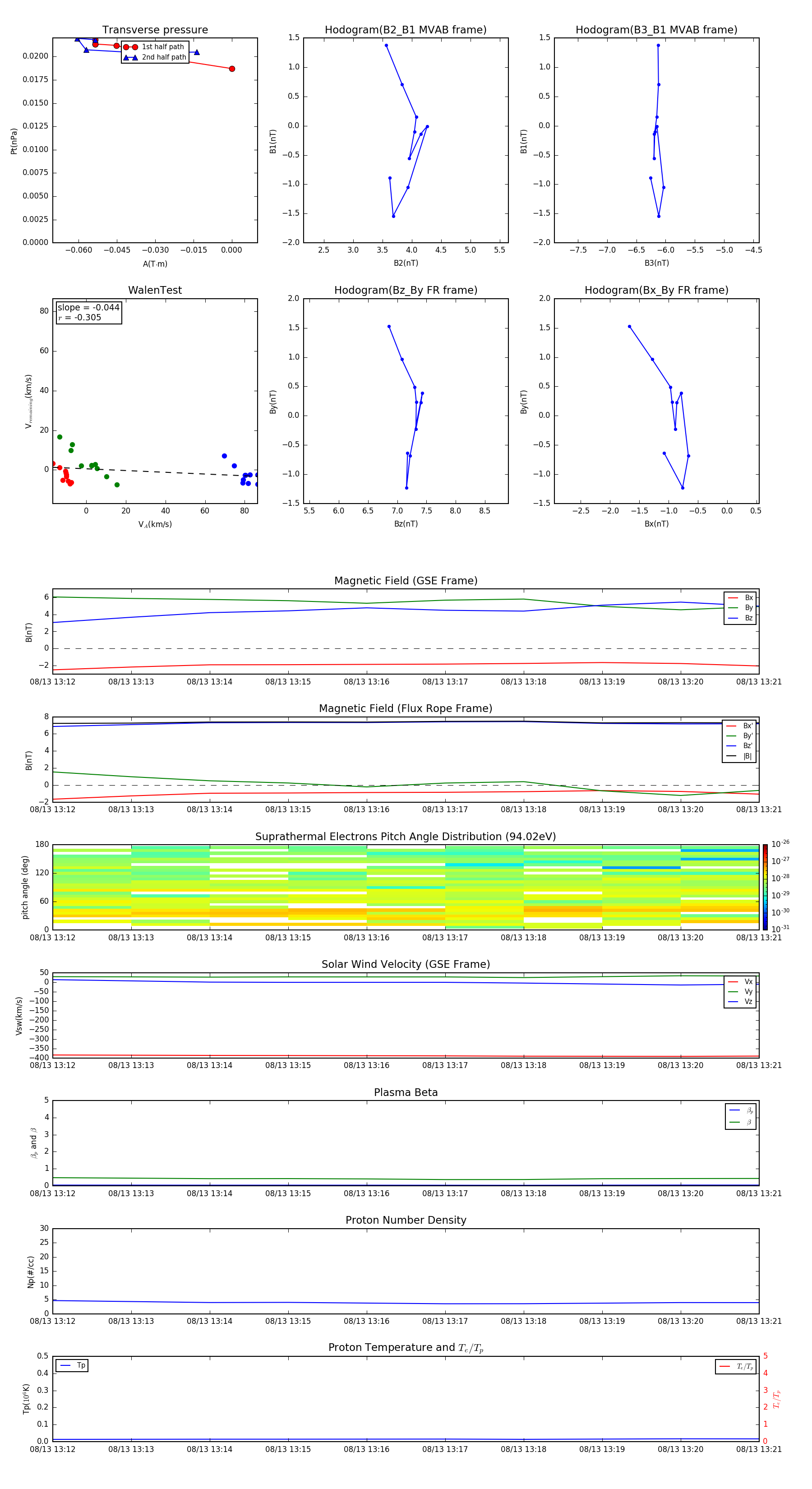
Flux Rope in 1998

Flux Rope Event 1998-08-13 13:12 ~ 1998-08-13 13:21 (10 minutes)


plot