HOME   LIST
‹–   –›

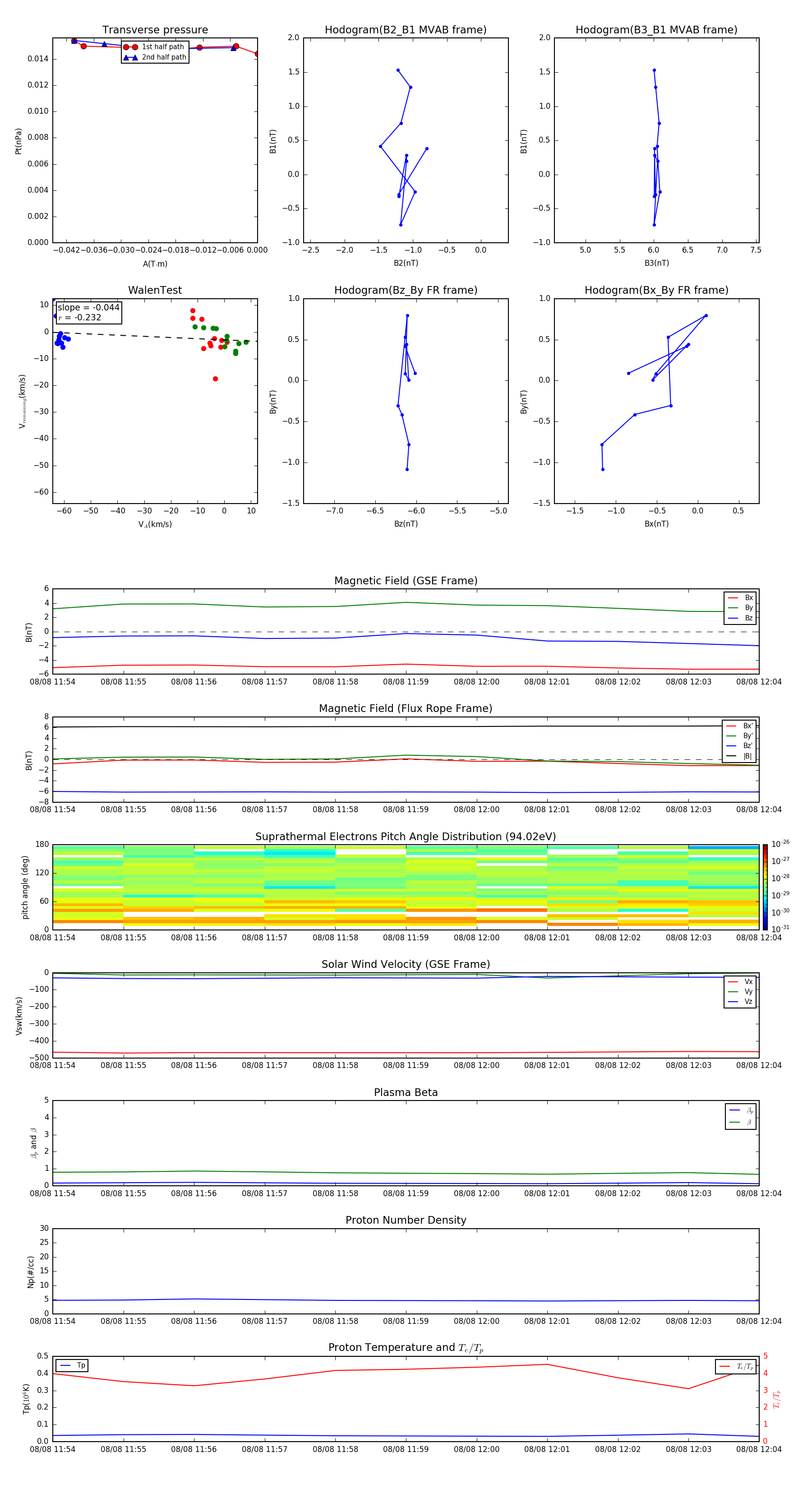
Flux Rope in 1998

Flux Rope Event 1998-08-08 11:54 ~ 1998-08-08 12:04 (11 minutes)


plot