HOME   LIST
‹–   –›

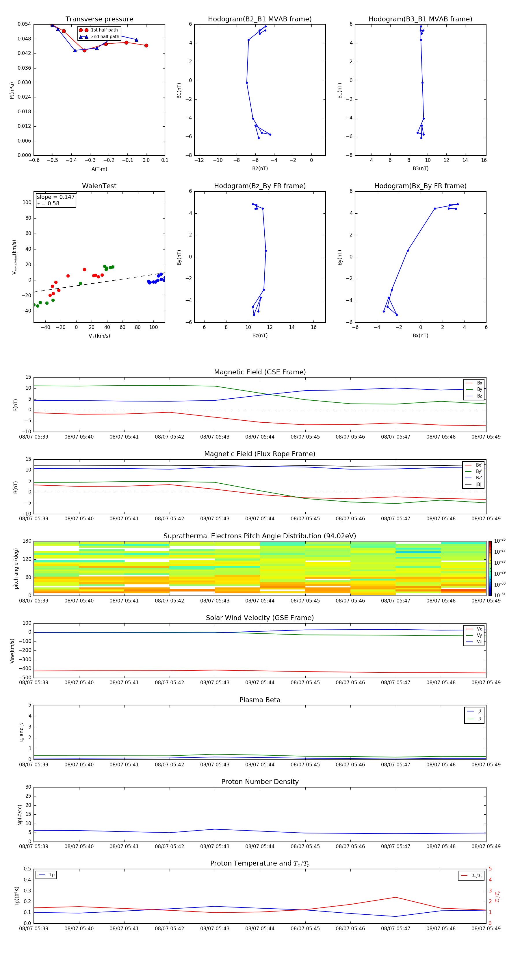
Flux Rope in 1998

Flux Rope Event 1998-08-07 05:39 ~ 1998-08-07 05:49 (11 minutes)


plot