HOME   LIST
‹–   –›

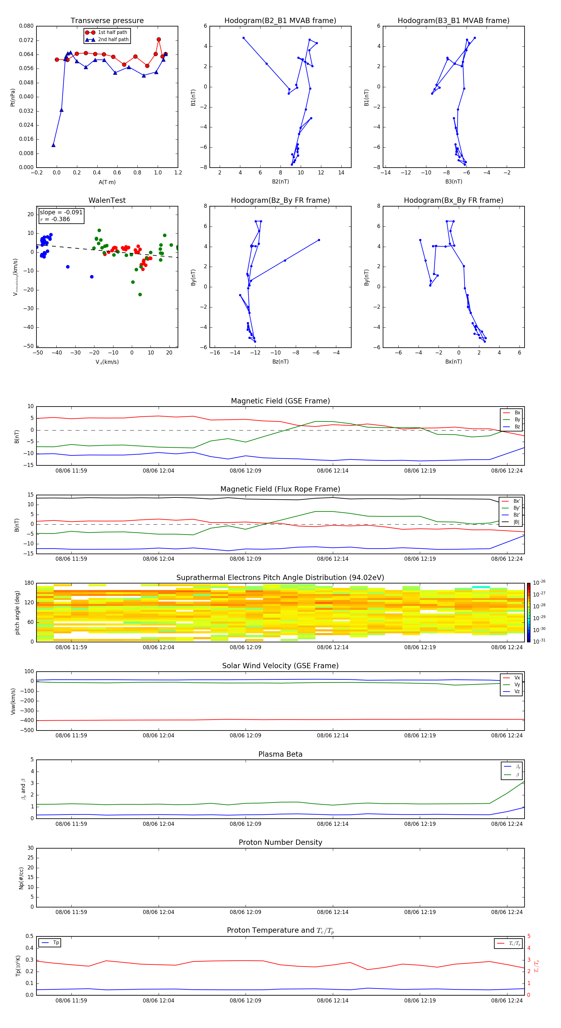
Flux Rope in 1998

Flux Rope Event 1998-08-06 11:57 ~ 1998-08-06 12:25 (29 minutes)


plot