HOME   LIST
‹–   –›

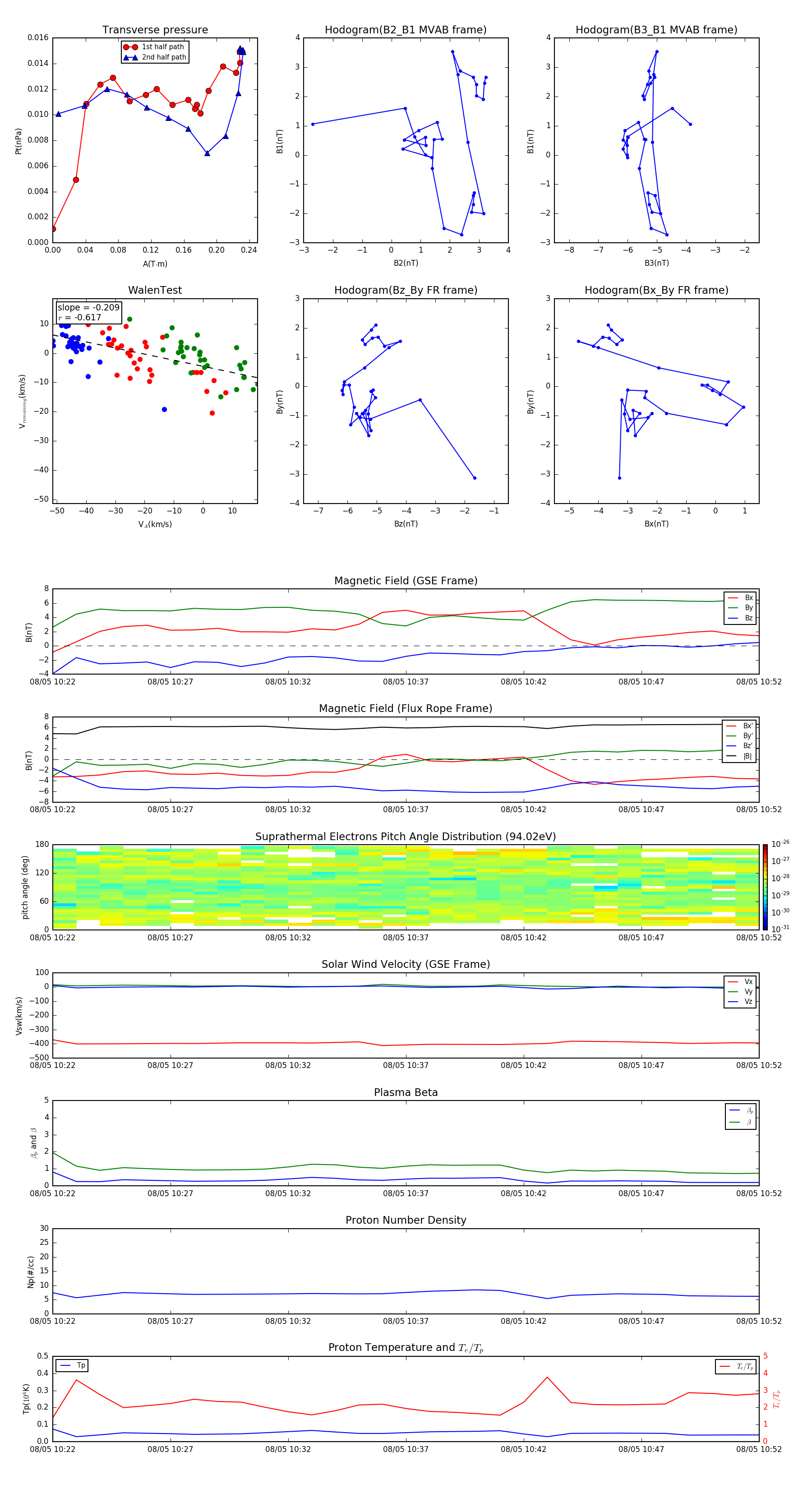
Flux Rope in 1998

Flux Rope Event 1998-08-05 10:22 ~ 1998-08-05 10:52 (31 minutes)


plot