HOME   LIST
‹–   –›

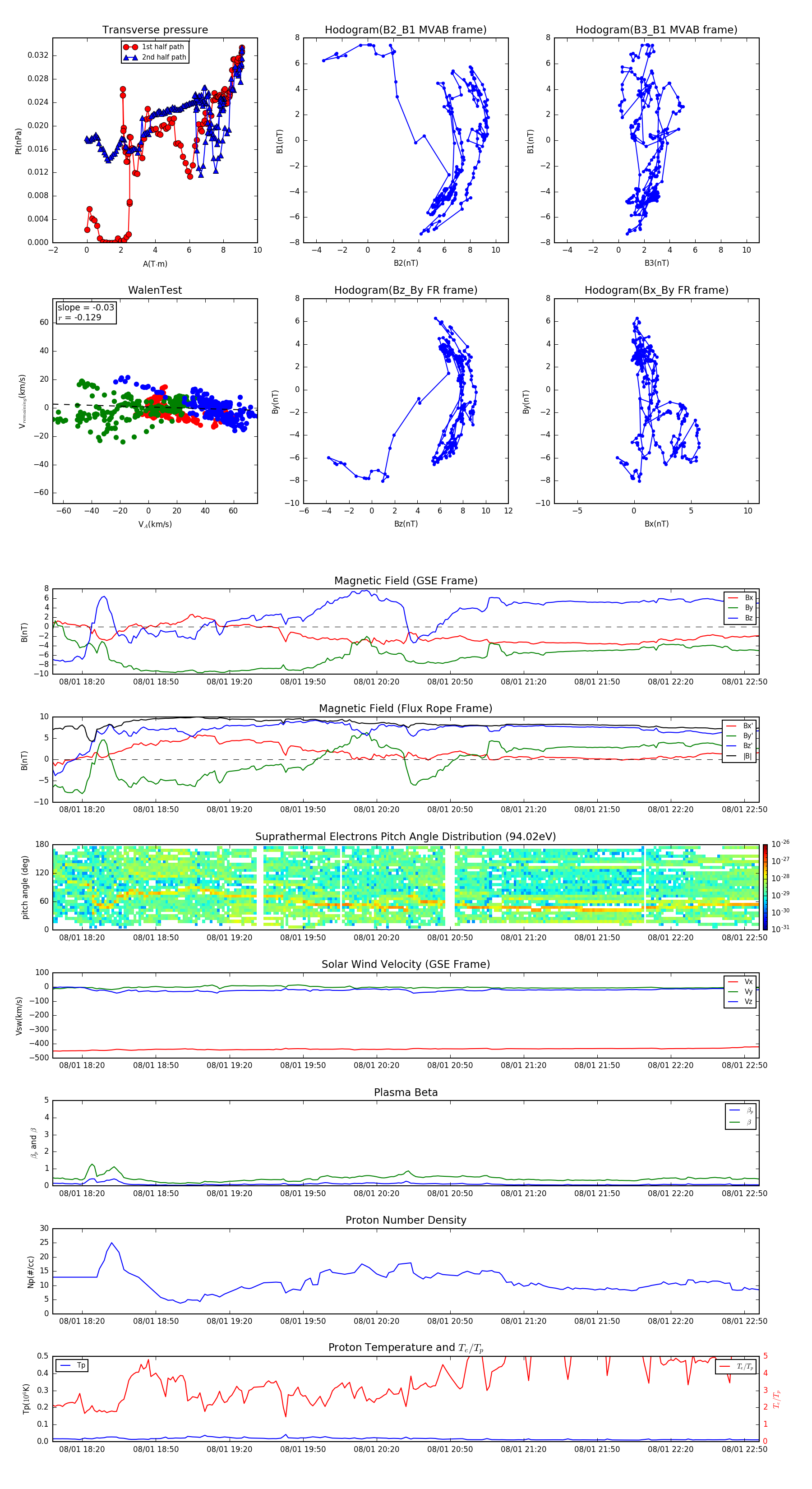
Flux Rope in 1998

Flux Rope Event 1998-08-01 18:08 ~ 1998-08-01 22:56 (289 minutes)


plot