HOME   LIST
‹–   –›

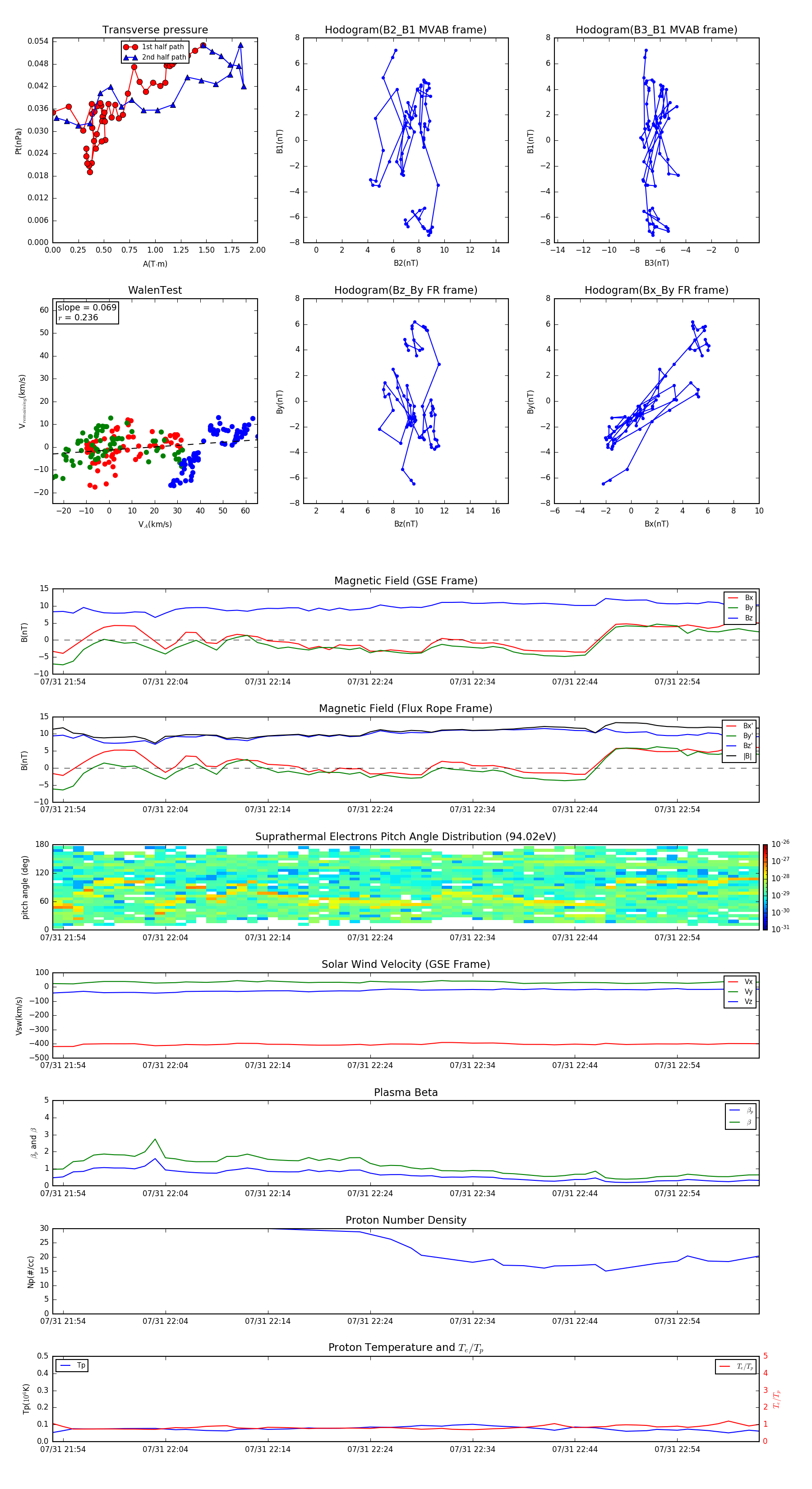
Flux Rope in 1998

Flux Rope Event 1998-07-31 21:53 ~ 1998-07-31 23:02 (70 minutes)


plot