HOME   LIST
‹–   –›

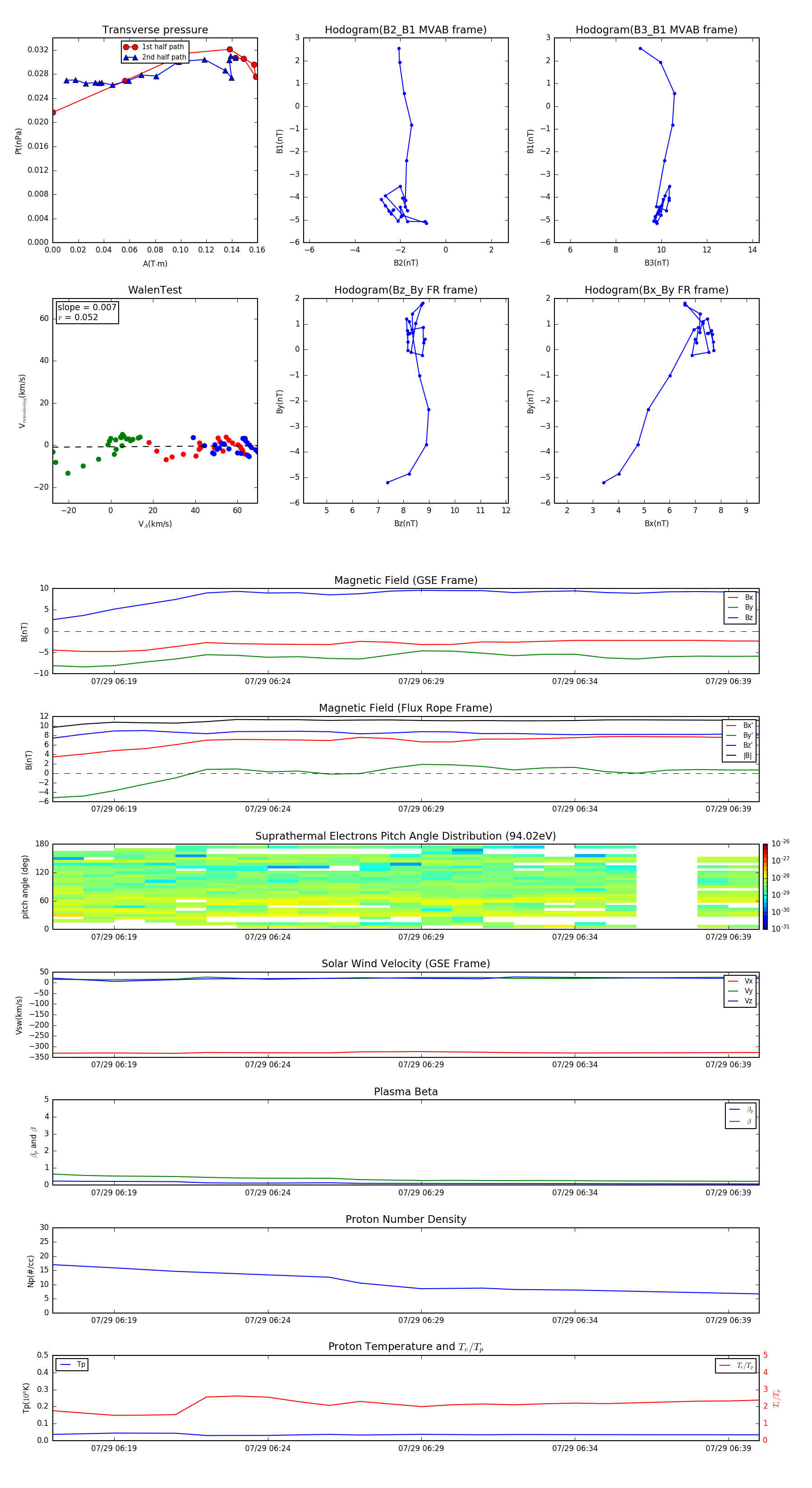
Flux Rope in 1998

Flux Rope Event 1998-07-29 06:17 ~ 1998-07-29 06:40 (24 minutes)


plot