HOME   LIST
‹–   –›

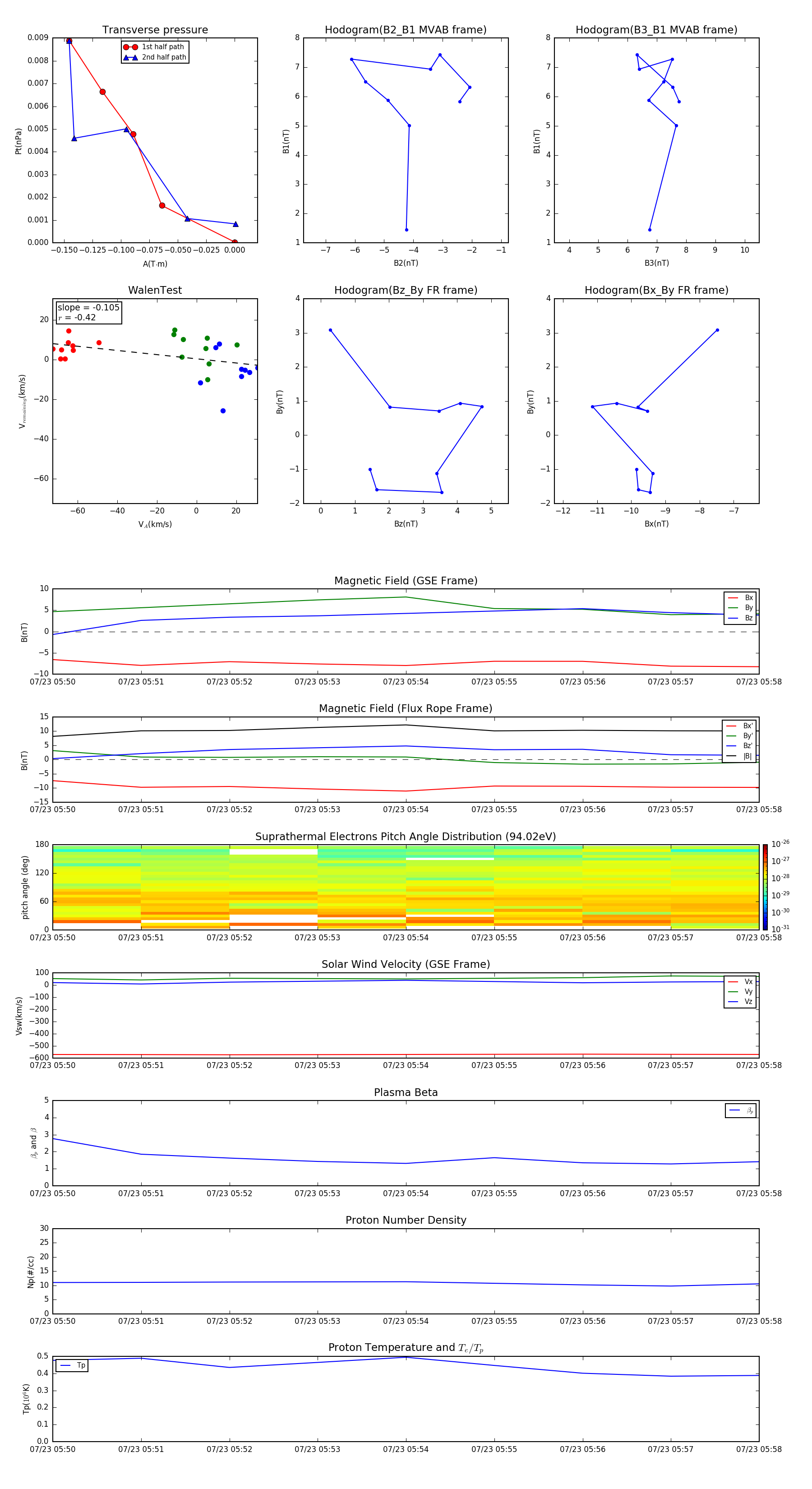
Flux Rope in 1998

Flux Rope Event 1998-07-23 05:50 ~ 1998-07-23 05:58 (9 minutes)


plot