HOME   LIST
‹–   –›

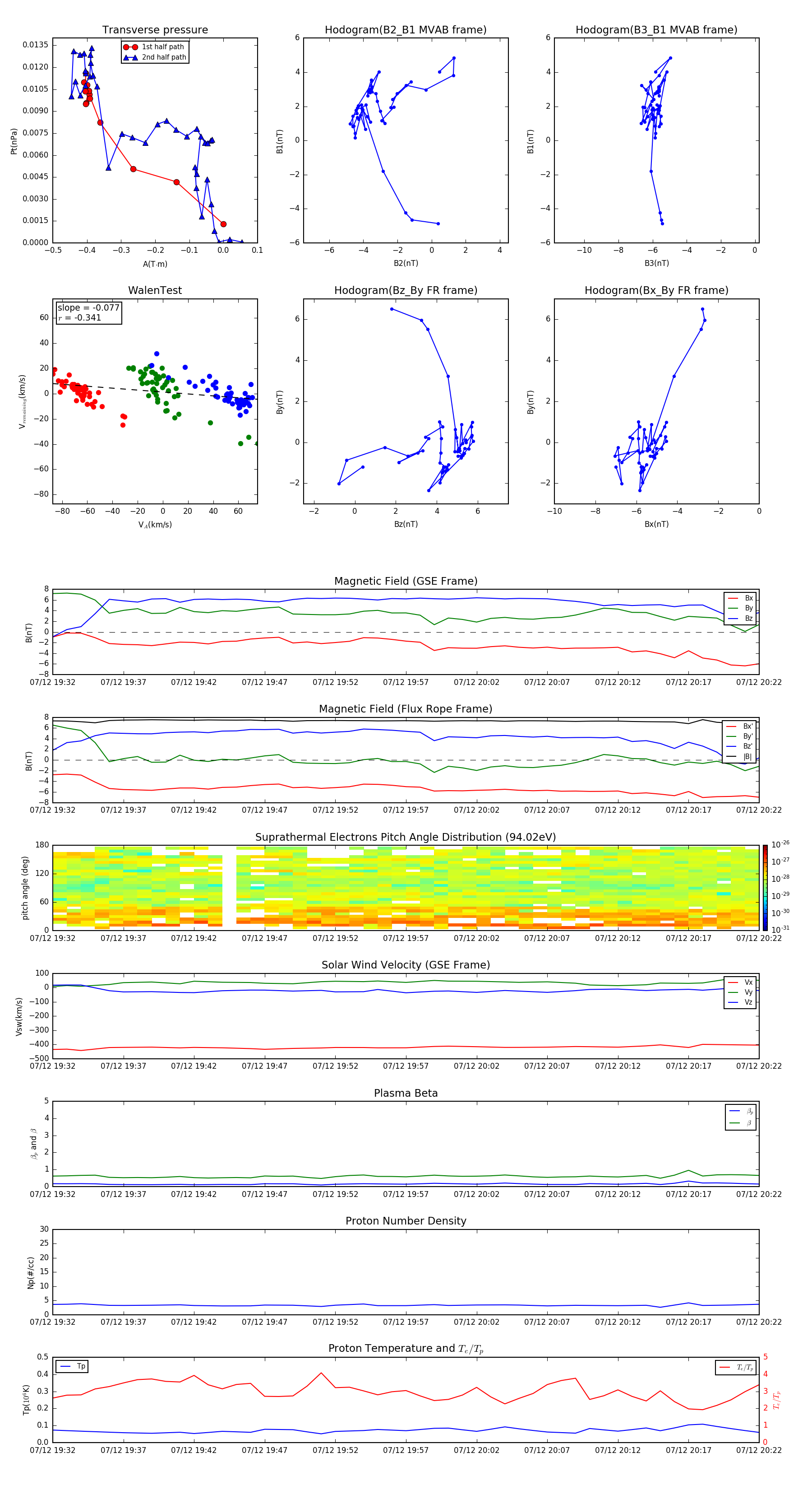
Flux Rope in 1998

Flux Rope Event 1998-07-12 19:32 ~ 1998-07-12 20:22 (51 minutes)


plot