HOME   LIST
‹–   –›

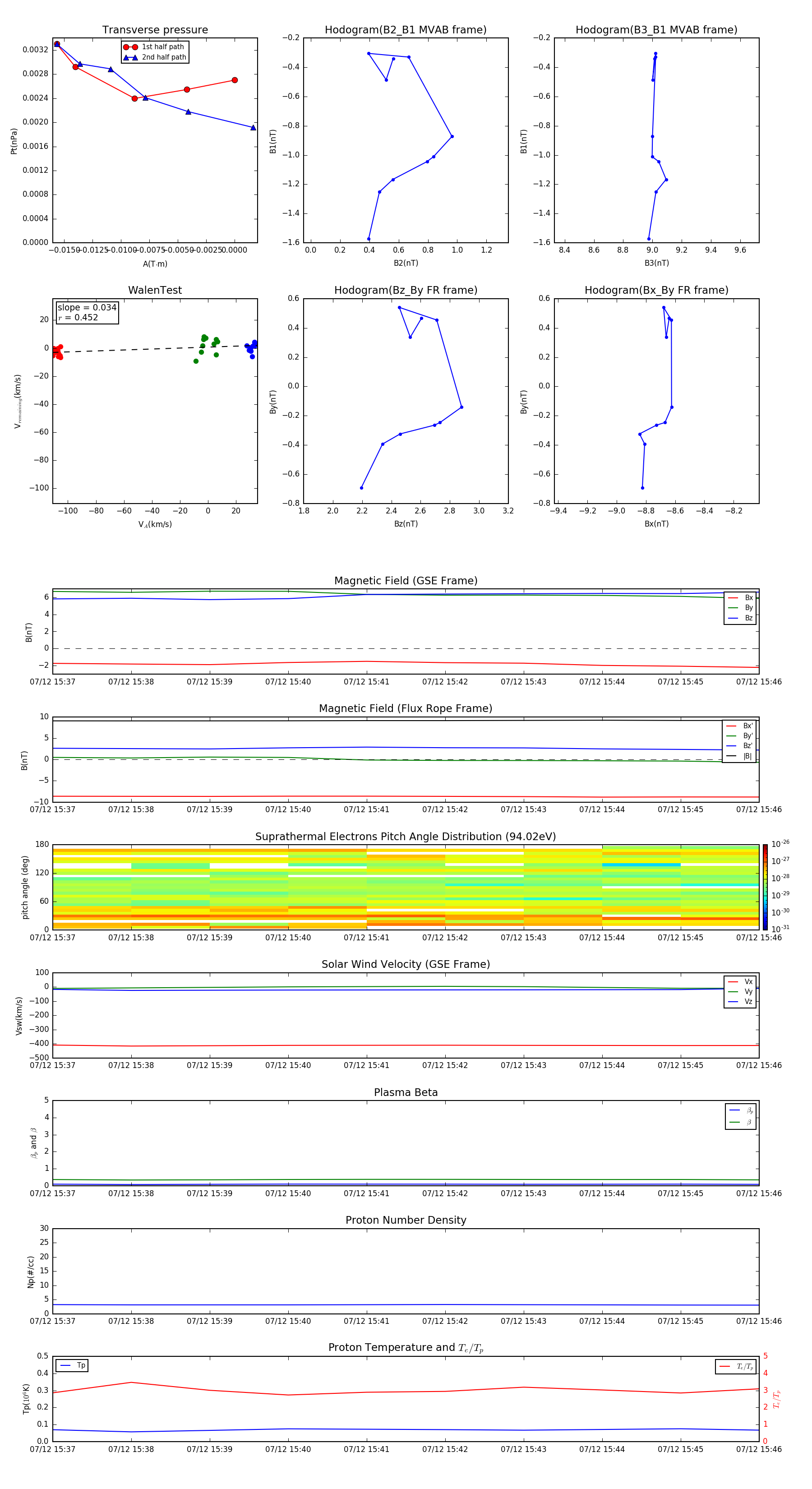
Flux Rope in 1998

Flux Rope Event 1998-07-12 15:37 ~ 1998-07-12 15:46 (10 minutes)


plot