HOME   LIST
‹–   –›

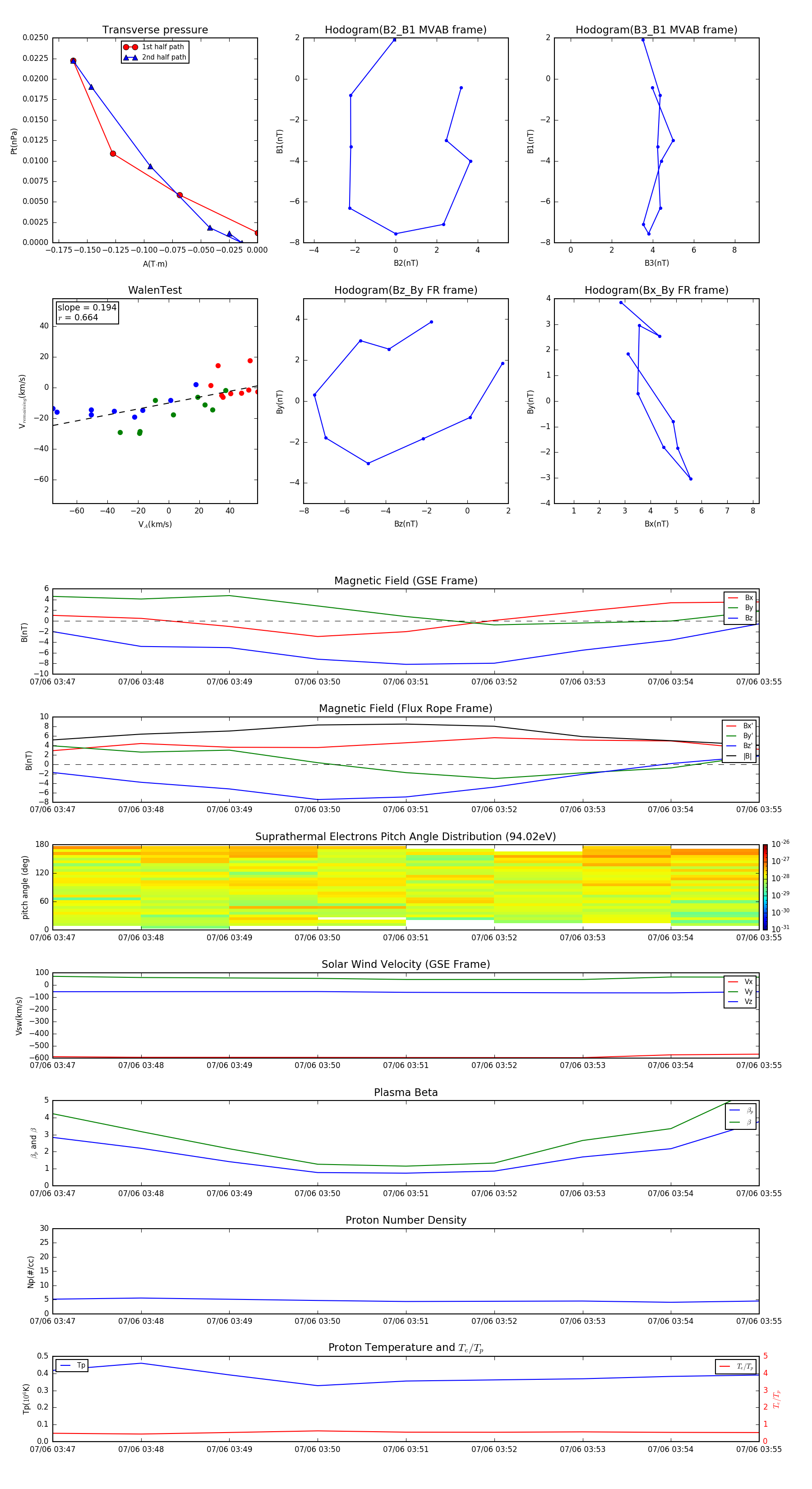
Flux Rope in 1998

Flux Rope Event 1998-07-06 03:47 ~ 1998-07-06 03:55 (9 minutes)


plot