HOME   LIST
‹–   –›

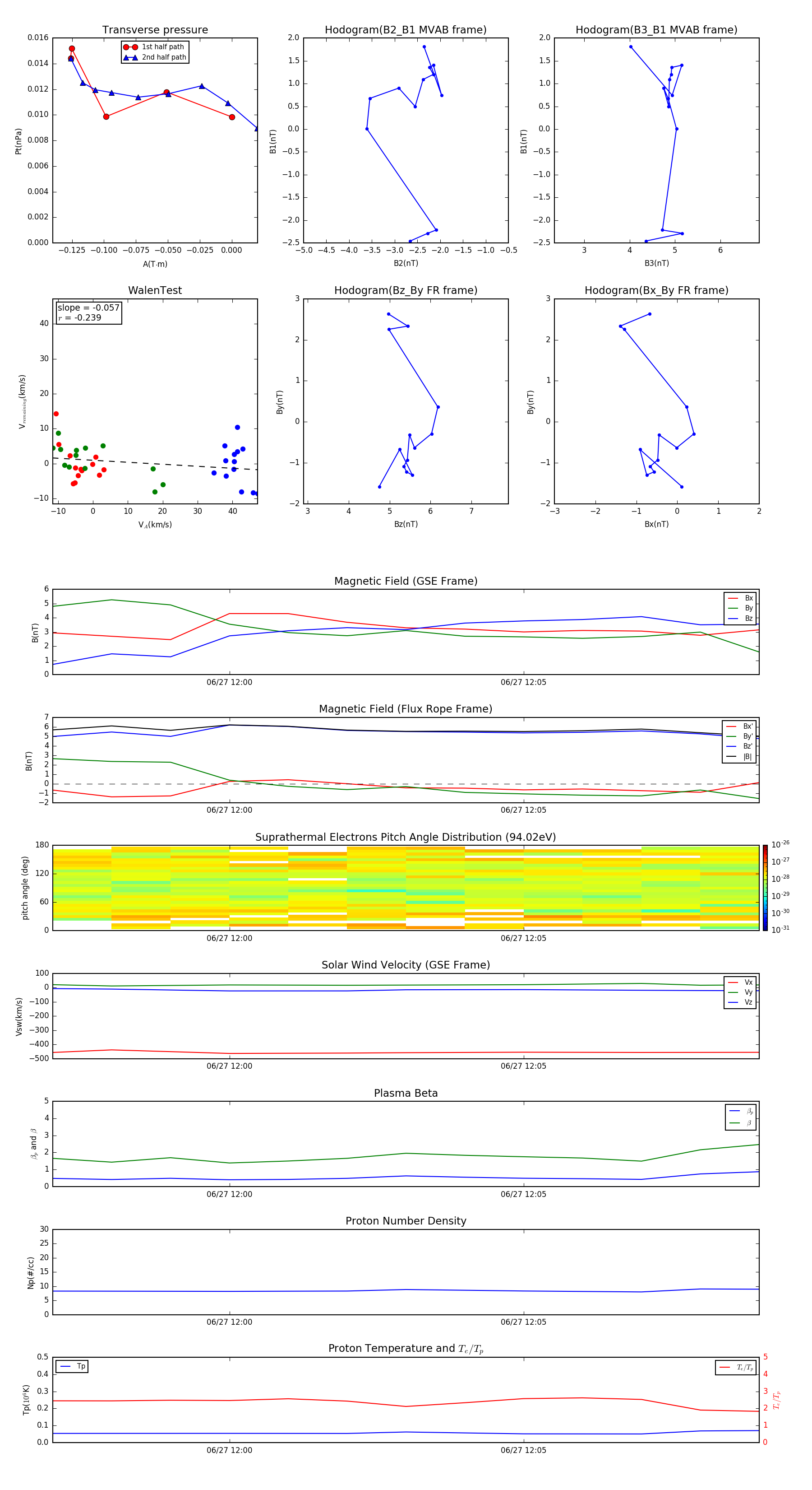
Flux Rope in 1998

Flux Rope Event 1998-06-27 11:57 ~ 1998-06-27 12:09 (13 minutes)


plot