HOME   LIST
‹–   –›

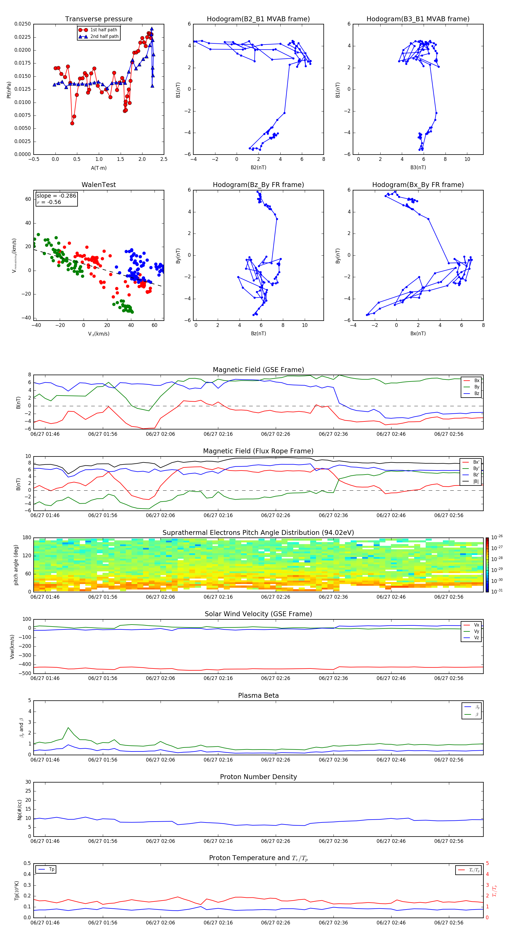
Flux Rope in 1998

Flux Rope Event 1998-06-27 01:44 ~ 1998-06-27 03:02 (79 minutes)


plot