HOME   LIST
‹–   –›

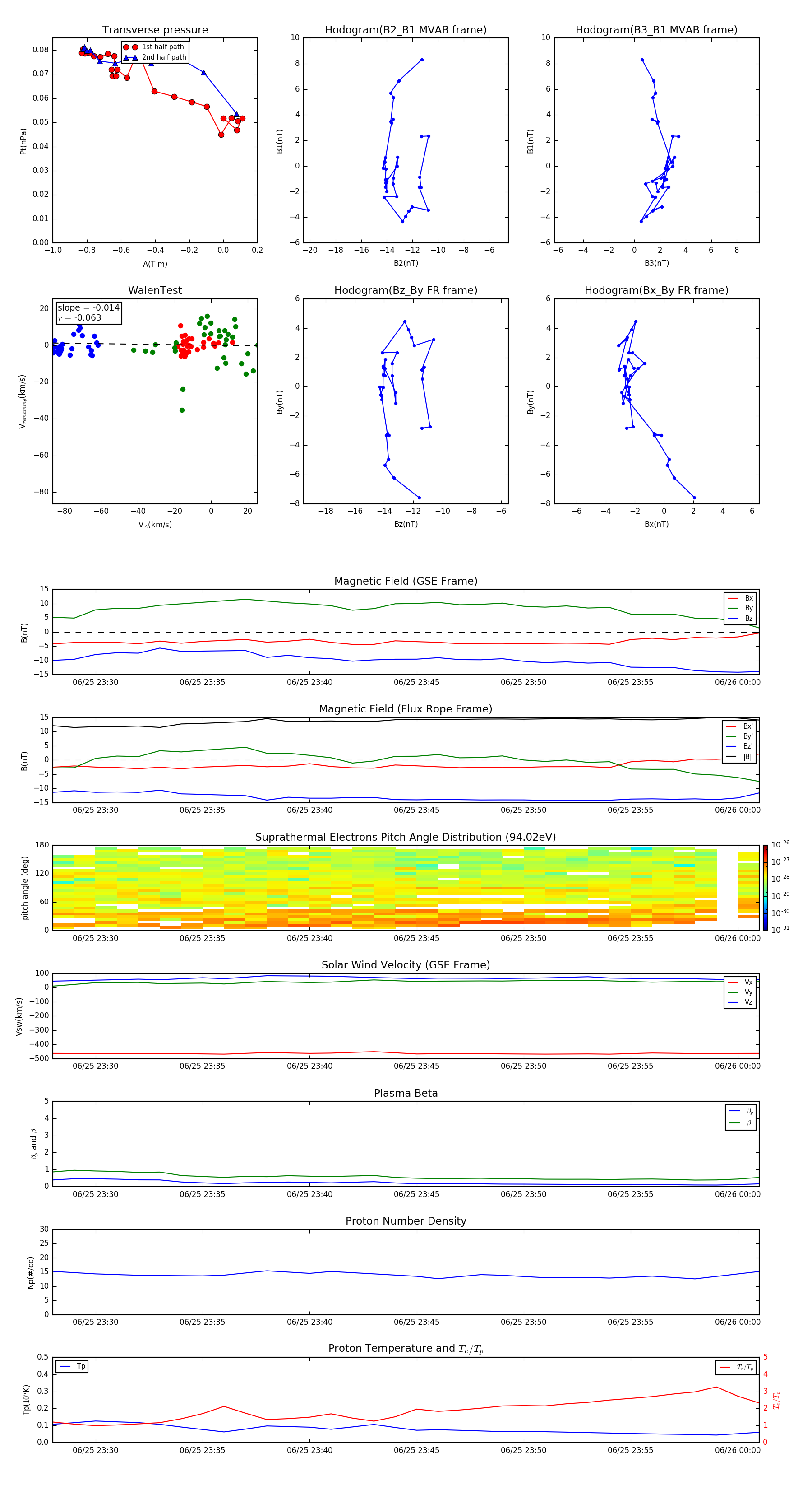
Flux Rope in 1998

Flux Rope Event 1998-06-25 23:28 ~ 1998-06-26 00:01 (34 minutes)


plot