HOME   LIST
‹–   –›

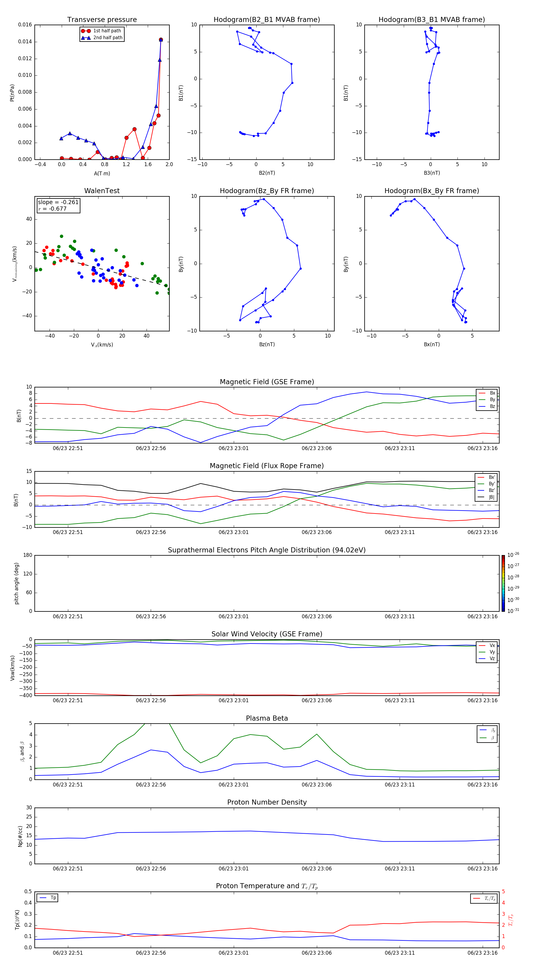
Flux Rope in 1998

Flux Rope Event 1998-06-23 22:49 ~ 1998-06-23 23:17 (29 minutes)


plot