HOME   LIST
‹–   –›

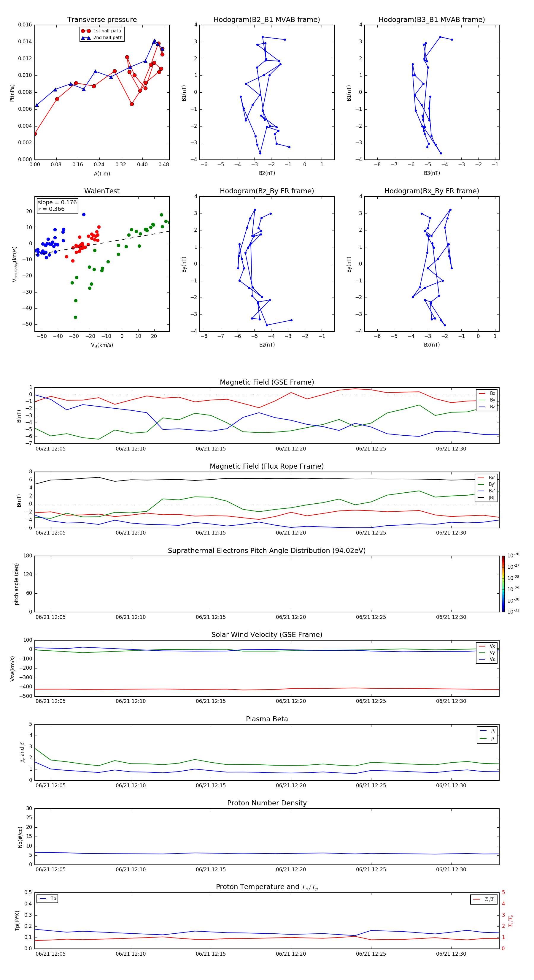
Flux Rope in 1998

Flux Rope Event 1998-06-21 12:04 ~ 1998-06-21 12:33 (30 minutes)


plot