HOME   LIST
‹–   –›

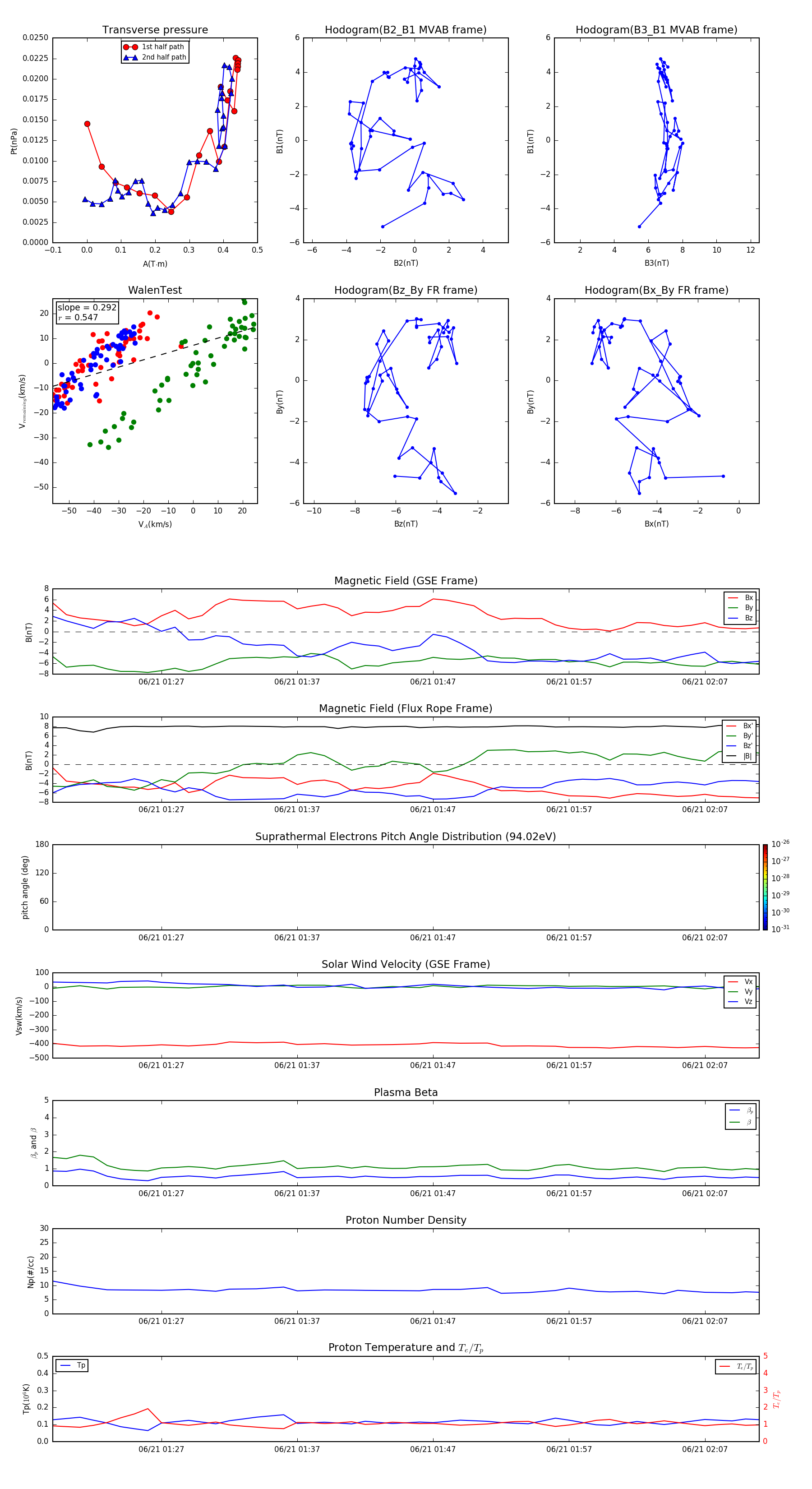
Flux Rope in 1998

Flux Rope Event 1998-06-21 01:19 ~ 1998-06-21 02:11 (53 minutes)


plot