HOME   LIST
‹–   –›

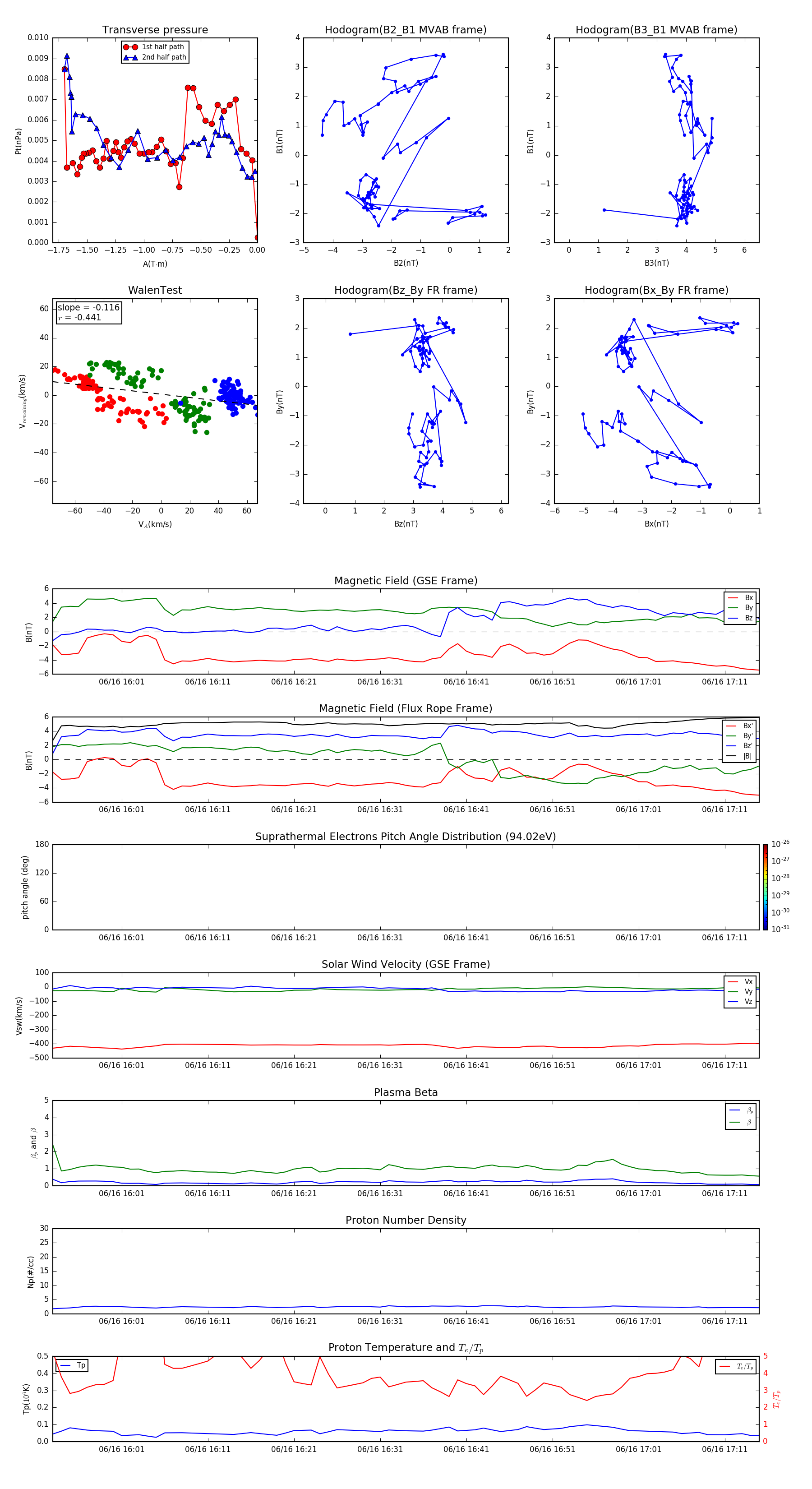
Flux Rope in 1998

Flux Rope Event 1998-06-16 15:53 ~ 1998-06-16 17:15 (83 minutes)


plot