HOME   LIST
‹–   –›

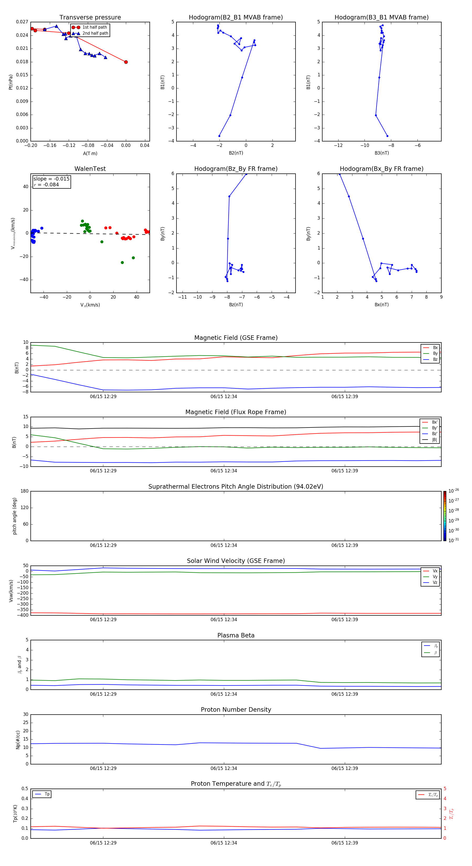
Flux Rope in 1998

Flux Rope Event 1998-06-15 12:26 ~ 1998-06-15 12:43 (18 minutes)


plot