HOME   LIST
‹–   –›

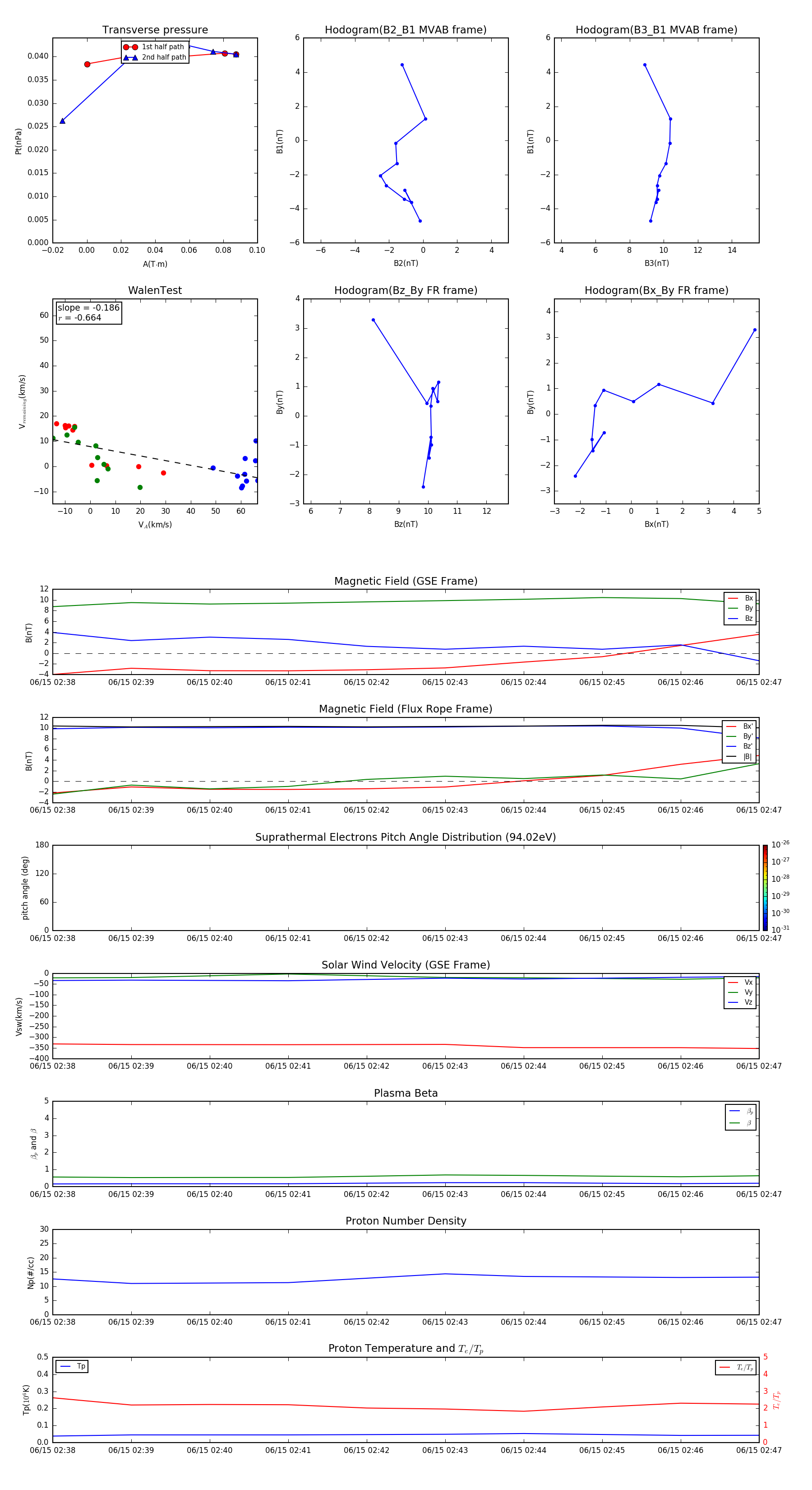
Flux Rope in 1998

Flux Rope Event 1998-06-15 02:38 ~ 1998-06-15 02:47 (10 minutes)


plot