HOME   LIST
‹–   –›

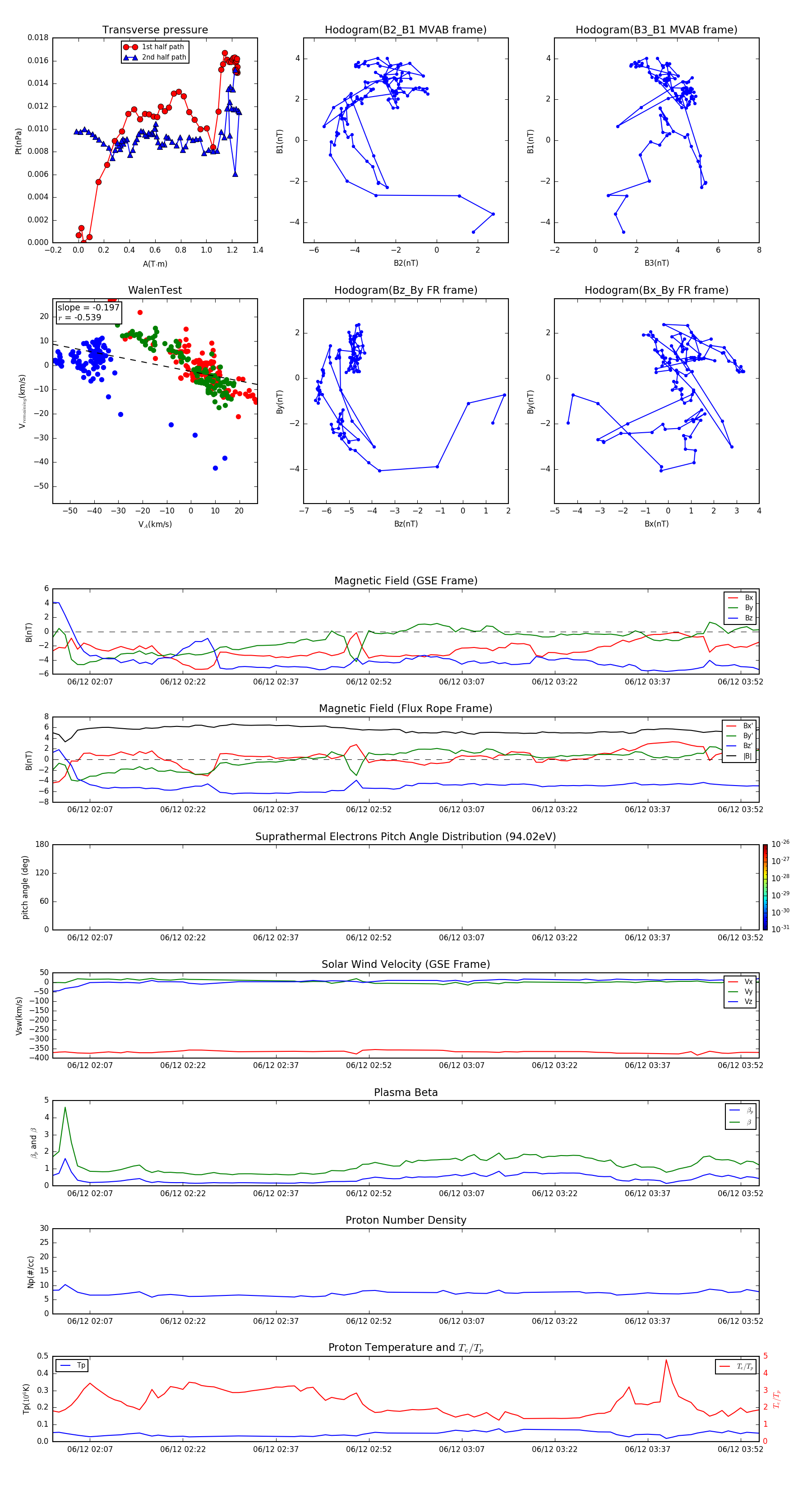
Flux Rope in 1998

Flux Rope Event 1998-06-12 02:01 ~ 1998-06-12 03:55 (115 minutes)


plot