HOME   LIST
‹–   –›

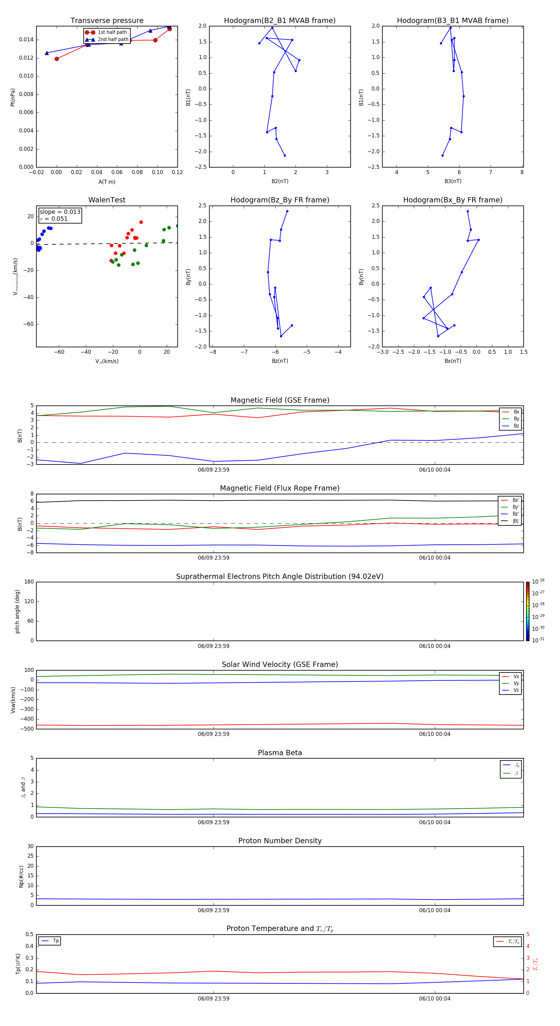
Flux Rope in 1998

Flux Rope Event 1998-06-09 23:55 ~ 1998-06-10 00:06 (12 minutes)


plot