HOME   LIST
‹–   –›

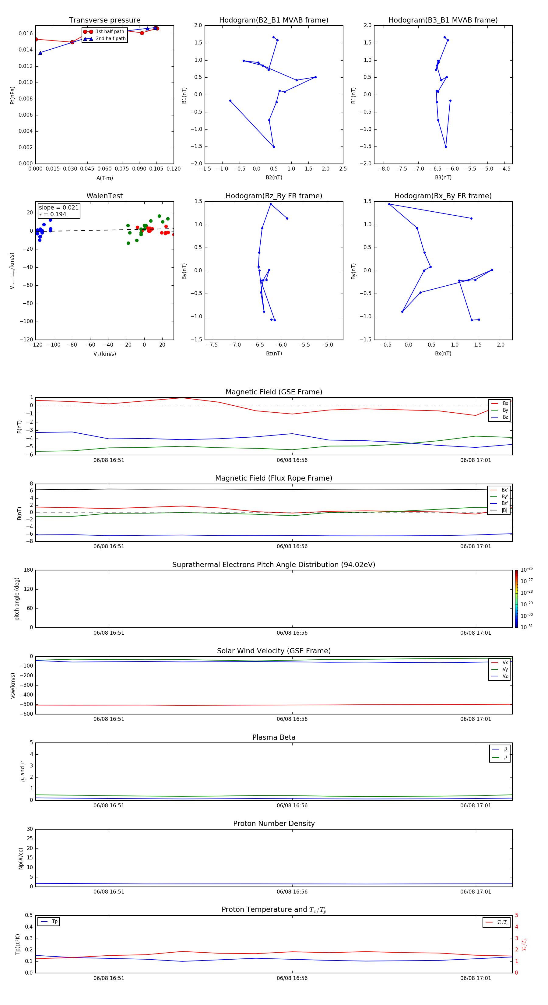
Flux Rope in 1998

Flux Rope Event 1998-06-08 16:49 ~ 1998-06-08 17:02 (14 minutes)


plot