HOME   LIST
‹–   –›

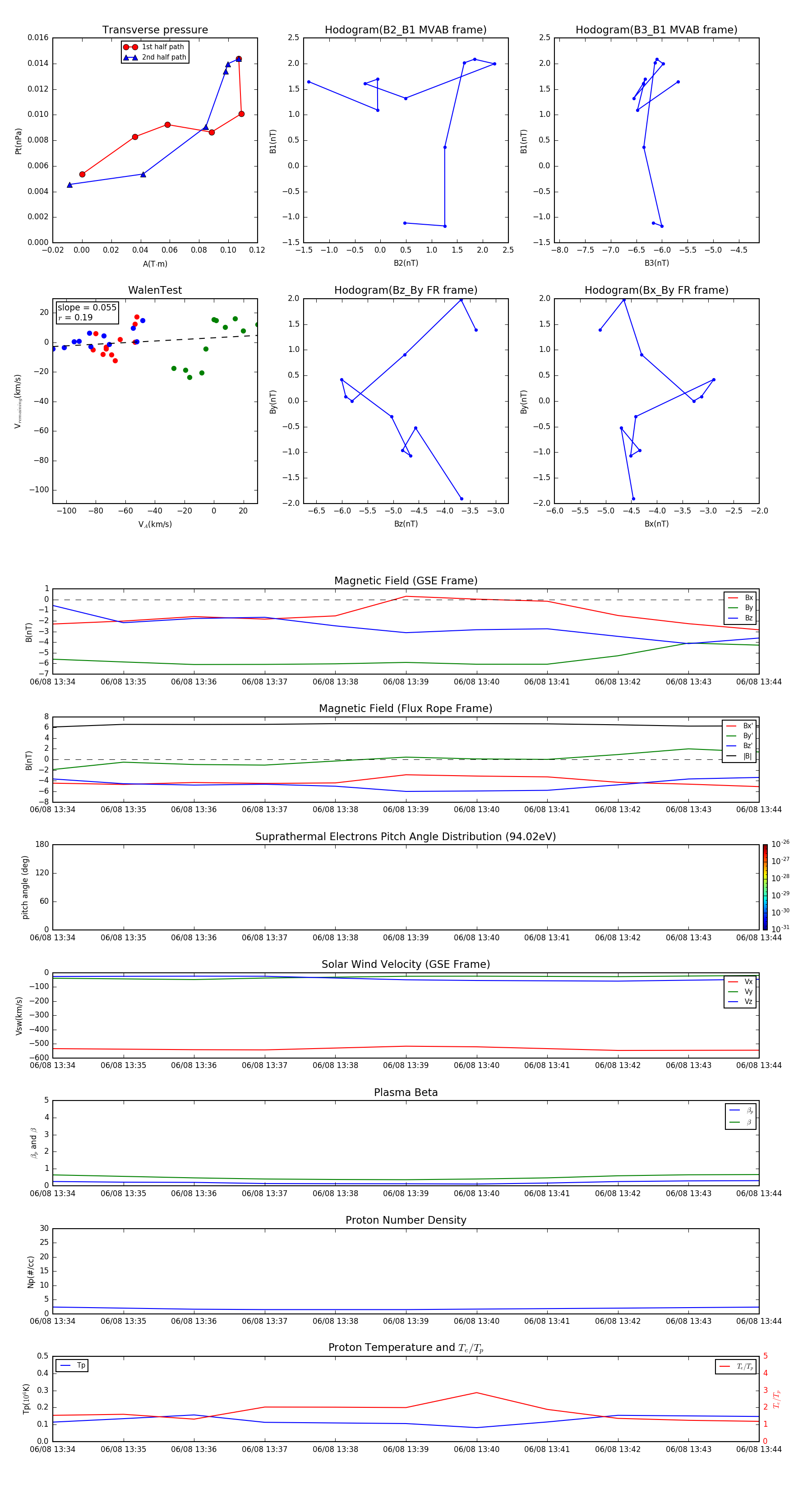
Flux Rope in 1998

Flux Rope Event 1998-06-08 13:34 ~ 1998-06-08 13:44 (11 minutes)


plot