HOME   LIST
‹–   –›

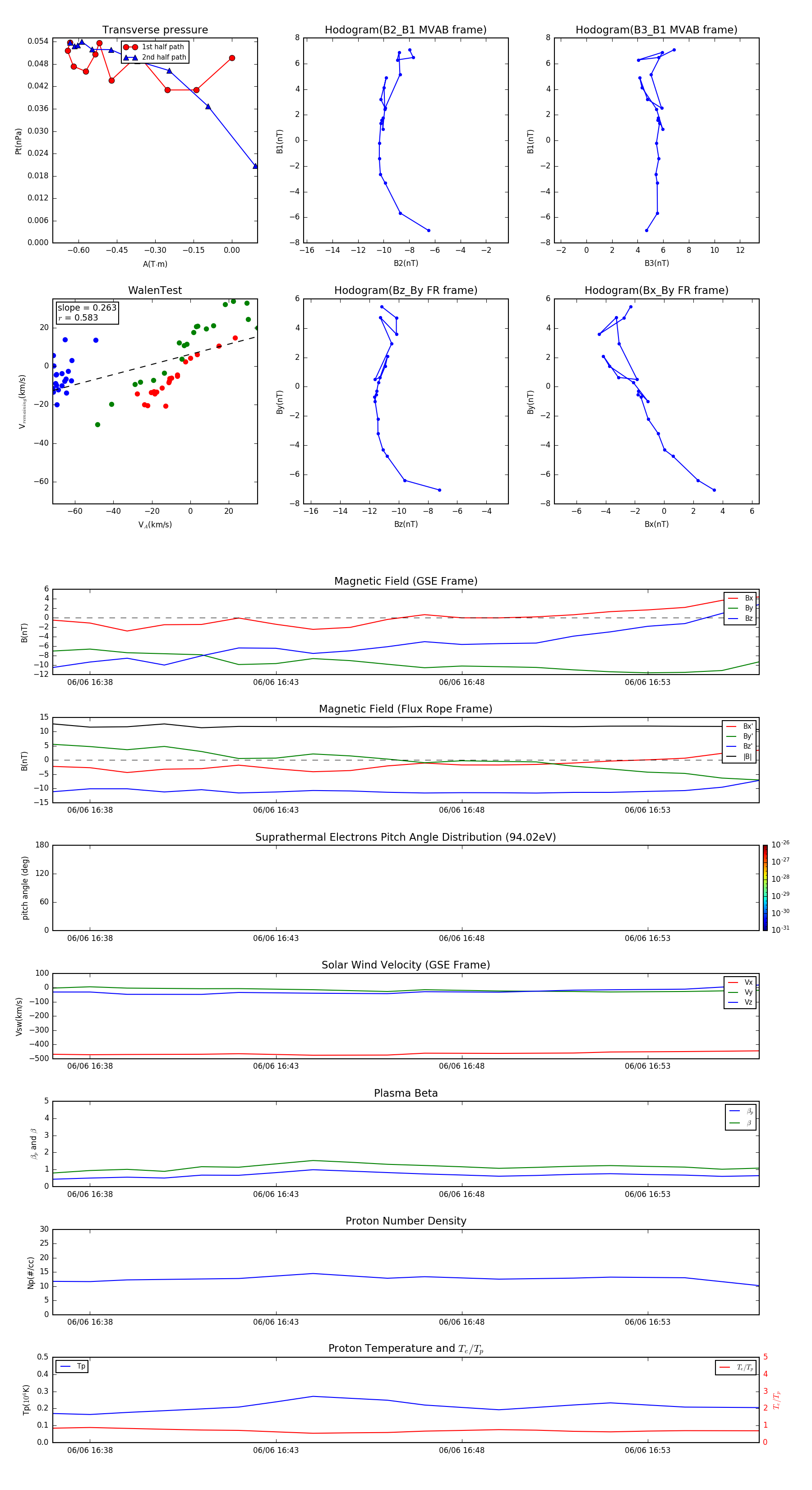
Flux Rope in 1998

Flux Rope Event 1998-06-06 16:37 ~ 1998-06-06 16:56 (20 minutes)


plot