HOME   LIST
‹–   –›

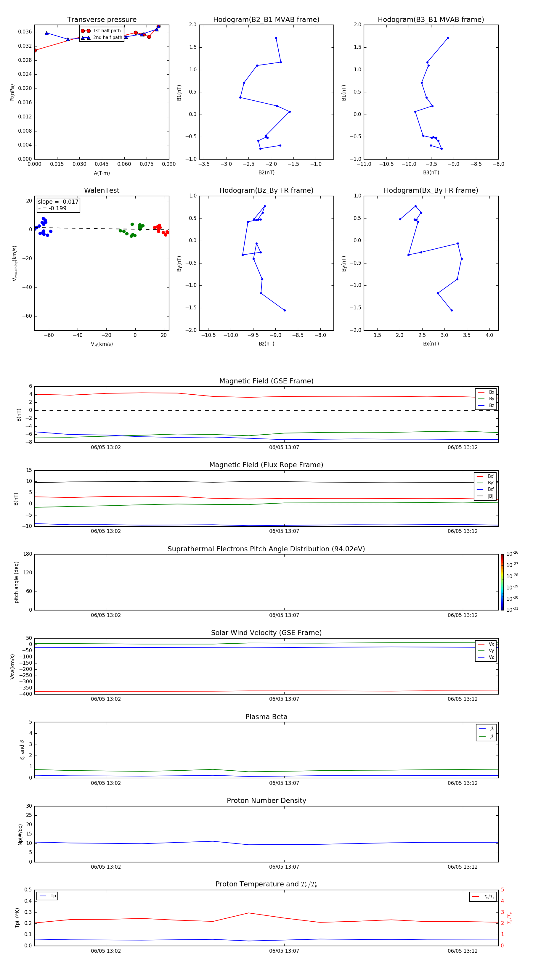
Flux Rope in 1998

Flux Rope Event 1998-06-05 13:00 ~ 1998-06-05 13:13 (14 minutes)


plot