HOME   LIST
‹–   –›

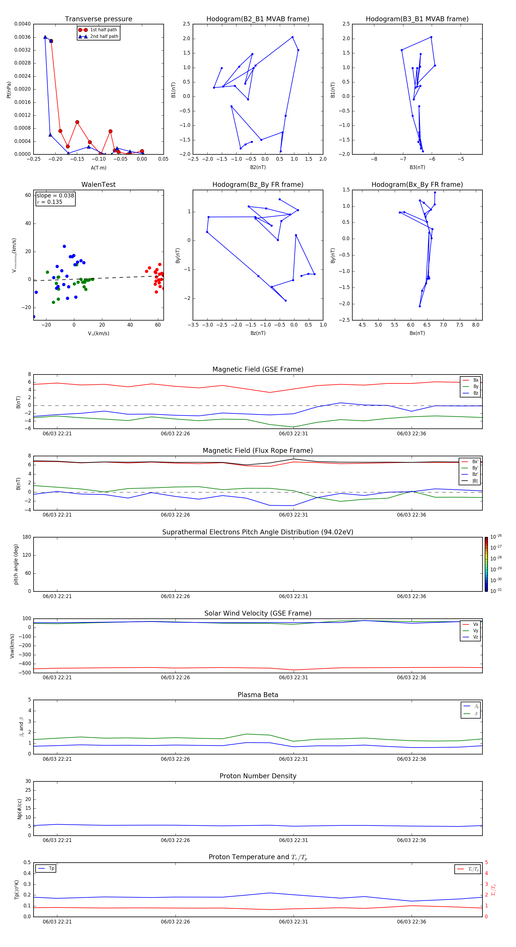
Flux Rope in 1998

Flux Rope Event 1998-06-03 22:20 ~ 1998-06-03 22:39 (20 minutes)


plot