HOME   LIST
‹–   –›

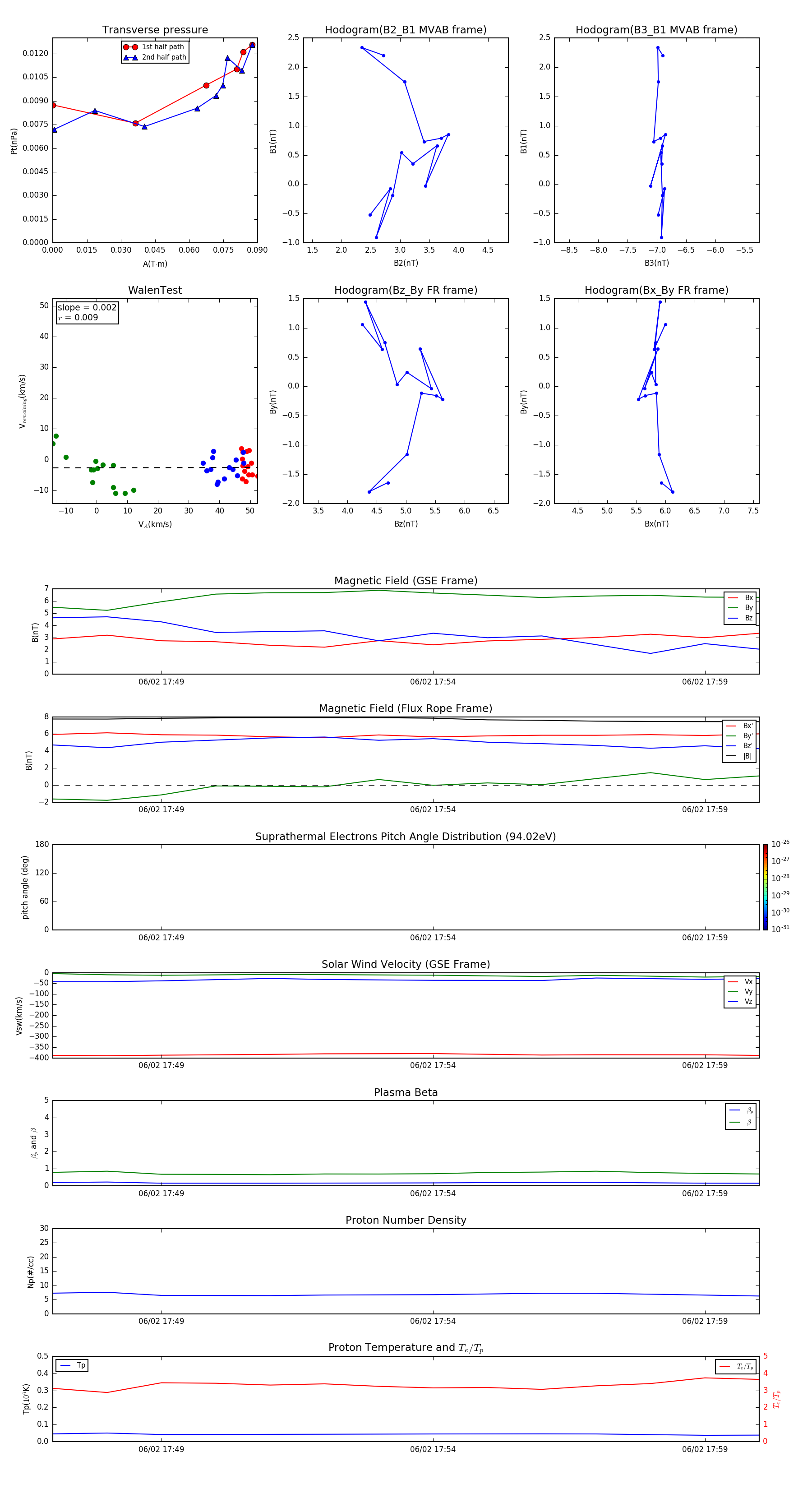
Flux Rope in 1998

Flux Rope Event 1998-06-02 17:47 ~ 1998-06-02 18:00 (14 minutes)


plot